
| 预约登记 时间 | 2022年1月7日至1月9日 |
预约核实 时间 | 2022年1月12日至1月13日 | |
兑换 时间 | 2022年1月14日至1月20日 |
预约登记时间:2022年1月7日至1月9日
预约核实时间:2022年1月12日至1月13日
兑换时间:2022年1月14日至1月20日
1.预约时间:2022年1月7日至1月9日
2.预约入口:
3.预约银行:
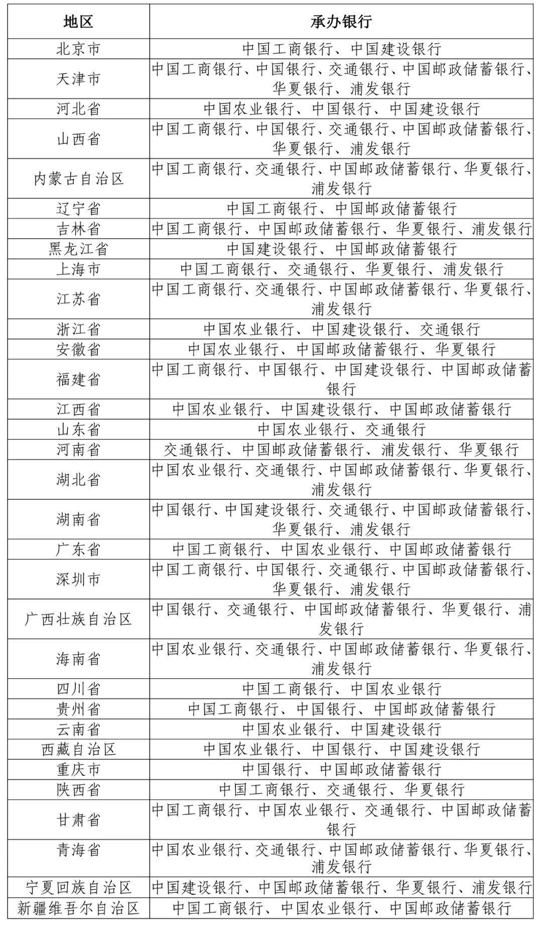
4.预约方式:
2022年1月6日前,中国人民银行分支机构将向社会公告当地2022年贺岁双色铜合金纪念币的分配数量等信息;
承办银行将在其官方网站公布2022年贺岁双色铜合金纪念币预约兑换网点和每个网点的可预约数量等信息。
预约安排承办银行于2022年1月7日至1月9日办理2022年贺岁双色铜合金纪念币的预约业务。
公众可通过预约承办银行官方网站等线上渠道或在营业时间内前往承办银行公布的预约兑换网点进行预约登记。






