
更新时间:2022年6月15日
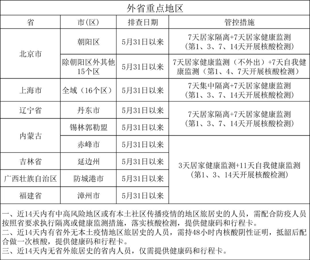
1、对近14天有高风险地区旅居史的来(返)韶人员、粤康码红码人员,实施14天集中隔离(第1、4、7、10、14天开展核酸检测,其中第14天双采双检)。
2、对近14天高风险地区所在县(市、区,直辖市为街道),来(返)韶人员,实施14天居家隔离(第1、4、7、14天开展核酸检测,其中第14天双采双检)。
3、对近14天高风险地区所在地市来(返)韶人员,实施3天居家健康监测+11天自我健康监测(第1、3、14天开展核酸检测)。
韶关市疾控中心提醒广大市民:(更新时间:2022年6月14日)






