
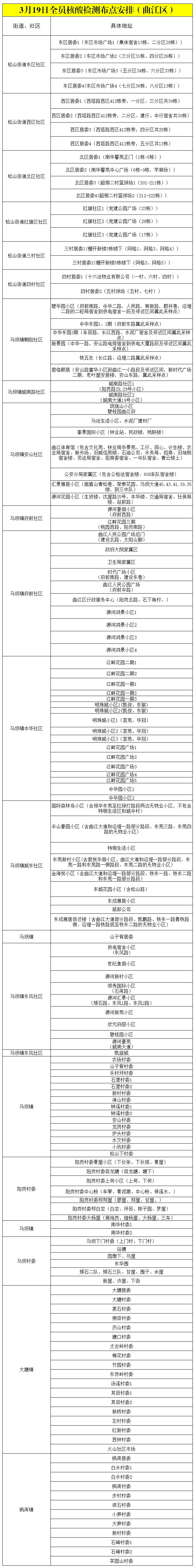
➤2022年3月19日韶关曲江区全员核酸采样点:
(一)请广大市民群众按照所在镇街居委(村委)工作人员的通知指引,分时段有序到达指定地点开展一次核酸检测,做到“应检尽检”,不漏一户、不落一人。
(二) 请广大市民群众积极配合,提前使用“粤核酸”小程序录入身份信息,生成“葵花码”(之前已申请的依然有效),按工作人员指引完成采样工作。检测前请主动出示“粤康码”,全程佩戴口罩,与他人保持1米以上间隔,不交谈,不聚集,听从现场工作人员指引。
(三)如在24小时内曾接种新冠疫苗的,须在接种24小时后再进行检测;如已成功预约接种新冠疫苗的,请尽快完成检测后再行接种。






