
➤新冠疫苗中的灭活疫苗韶关接种点:(具体疫苗品牌以接种点实际库存为准,建议准备接种前先打电话询问)
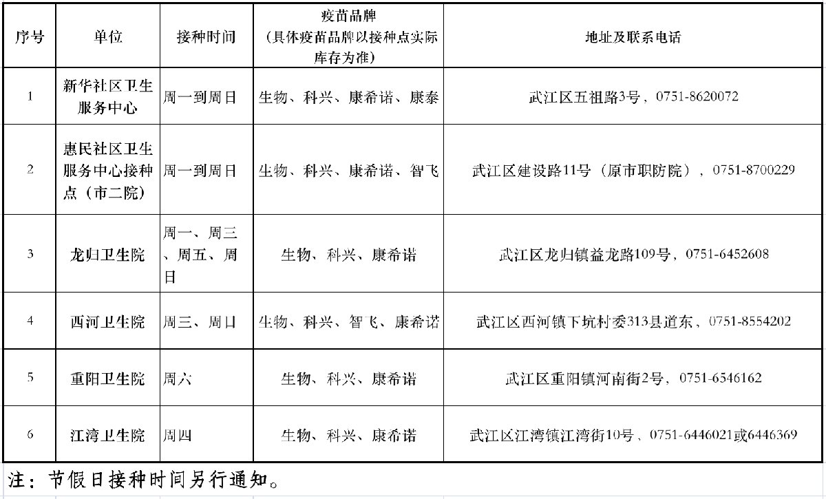
一、武江区:
二、浈江区:
三、曲江区:

四、乐昌市:
| 县区 | 新冠病毒接种单位名称 | 地址 | 咨询电话 |
| 乐昌市 | 市人民医院产科门诊 | 乐城镇盐围街70号 | 0751-6926689 |
| 乐昌市 | 市第二人民医院产科门诊 | 坪石镇莲塘村牛鞍山 | 0751-5525907 |
| 乐昌市 | 乐城街道社区卫生服务中心第二 预防接种门诊 | 乐城街道人民南路206号 | 0751-5553320 |
| 乐昌市 | 长来镇卫生院 | 长来镇长来街80号 | 0751-5660502 |
| 乐昌市 | 北乡镇卫生院 | 北乡镇乐北路83号 | 0751-5680093 |
| 乐昌市 | 廊田镇中心卫生院 | 廊田镇府前路1号 | 0751-5631897 |
| 乐昌市 | 五山镇卫生院 | 乐昌市五山镇麻坑 | 0751-5600053 |
| 乐昌市 | 九峰镇中心卫生院 | 九峰镇九峰街二路55号 | 0751-5722291 |
| 乐昌市 | 两江镇卫生院 | 两江镇两江新街31号 | 0751-5740205 |
| 乐昌市 | 白石镇卫生院 | 白石镇街18号 | 0751-5770196 |
| 乐昌市 | 庆云镇卫生院 | 庆云镇卫生院农民街66号 | 0751-5700261 |
| 乐昌市 | 黄圃镇中心卫生院 | 黄圃镇X348线旁供销大厦南侧 | 0751-5790869 |
| 乐昌市 | 梅花镇中心卫生院 | 梅花镇沿溪路22号 | 0751-5850001 |
| 乐昌市 | 秀水镇卫生院 | 秀水镇农民街76-79号 | 0751-5840268 |
| 乐昌市 | 沙坪镇卫生院 | 沙坪镇东街58号 | 0751-5890003 |
| 乐昌市 | 云岩镇卫生院 | 云岩镇云岩街 | 0751-5870902 |
| 乐昌市 | 三溪镇卫生院 | 三溪镇人民路12号 | 0751-5813003 |
| 乐昌市 | 坪石镇卫生院 | 坪石镇河西坪梅街96-1号 | 0751-5534218 |
| 乐昌市 | 妇幼保健院 | 乐城街道人民南路新村街213号 | 0751-5553261 |
五、南雄市:

六、仁化县:
| 仁化县 | 丹霞社区卫生服务中心预防接种门诊 | 仁化县丹霞街道建设路133号 | 0751-6283839 |
| 仁化县 | 周田镇中心卫生院预防接种门诊 | 仁化县周田镇月岭大街54号 | 0751-6801310 |
| 仁化县 | 董塘镇中心卫生院预防接种门诊 | 仁化县董塘镇仁塘路120号 | 0751-6368986 |
| 仁化县 | 石塘镇卫生院预防接种门诊 | 仁化县石塘镇文昌路15号 | 0751-6395846 |
| 仁化县 | 大桥镇卫生院预防接种门诊 | 大桥镇大桥墟镇32号 | 0751-6411280 |
| 仁化县 | 黄坑镇卫生院预防接种门诊 | 仁化县黄坑镇府前路21号 | 0751-6416279 |
| 仁化县 | 长江中心卫生院预防接种门诊 | 长江镇锦江村人民路26号 | 0751-6225612 |
| 仁化县 | 扶溪镇卫生院预防接种门诊 | 仁化县解放街39号 | 0751-6288988 |
| 仁化县 | 闻韶镇卫生院预防接种门诊 | 闻韶镇闻韶街3号 | 0751-6231834 |
| 仁化县 | 城口镇卫生院预防接种门诊 | 仁化县城口镇卫生院 | 0751-6263303 |
| 仁化县 | 红山镇卫生院预防接种门诊 | 红山镇335县道西50米 | 0751-6242008 |
| 仁化县 | 凡口矿职工医院预防接种门诊 | 董塘镇凡口矿长寿路 | 0751-6310501 |
七、始兴县:
| 始兴县 | 始兴县中医院 | 0751-3322600 |
| 始兴县 | 太平镇卫生院 | 0751-3325515 |
| 始兴县 | 城南镇卫生院 | 0751-3315986 |
| 始兴县 | 马市镇卫生院 | 0751-3214900 |
| 始兴县 | 顿岗镇卫生院 | 0751-3243321 |
八、新丰县:
1、丰城社区卫生服中心接种门诊
新丰县东风路一号
0751-2253720
2、马头镇中心卫生院接种门诊
马头镇江桥东路41号
0751-2360471
3、梅坑镇卫生院接种门诊
梅坑镇梅坑街
0751-2381603
4、黄礤镇卫生院接种门诊
黄礤镇雪梅村
0751-2423073
5、沙田镇中心卫生院接种门诊
沙田镇沙田街
0751-2320236
6、遥田镇卫生院接种门诊
遥田镇永福街2号
0751-2213415
7、回龙镇中心卫生院接种门诊
回龙镇回龙街
0751-2393756
8、新丰县人民医院新冠疫苗接种门诊
新丰县丰城街道东风路1号
0751-2253720
九、翁源县:| 翁源县 | 龙仙镇中心卫生院预防接种门诊 | 龙仙镇建设一路 | 0751-2871813 |
| 翁源县 | 龙仙镇中心卫生院西区预防接种门诊 | 龙仙镇德政路331号 | 0751-2879199 |
| 翁源县 | 翁源县妇幼保健院预防接种门诊 | 龙仙镇浈阳大道388号 | 0751-8822215 |
| 翁源县 | 江尾镇卫生院预防接种门诊 | 江尾镇江尾街江南路 | 0751-2569120 |
| 翁源县 | 坝仔镇中心卫生院预防接种门诊 | 坝仔镇建设路26号 | 0751-2501610 |
| 翁源县 | 周陂镇中心卫生院预防接种门诊 | 周陂镇康乐路37号 | 0751-2797892 |
| 翁源县 | 官渡镇卫生院预防接种门诊 | 官渡镇官渡街 | 0751-2888331 |
| 翁源县 | 翁城镇中心卫生院接种门诊 | 翁城镇刘思塘路口 | 0751-2612348 |
| 翁源县 | 新江镇卫生院预防接种门诊 | 新江镇新江街 | 0751-2686330 |
| 翁源县 | 铁龙镇卫生院预防接种门诊 | 铁龙镇铁龙大道1号 | 0751-2662433 |
十、乳源县:
1、乳城镇中心卫生院预防接种门诊
接种地址:乳城镇滨江中路卫健局一楼
咨询电话:0751-5361882
2、乳源瑶族自治县人民医院
接种地址:乳城镇鹰峰中路7号
咨询电话:13232085113
3、乳源瑶族自治县大桥镇中心卫生院
接种地址:大桥镇中心卫生院
咨询电话:0751-5238936
4、乳源瑶族自治县桂头镇中心卫生院
接种地址:桂头镇育才路17号
咨询电话:0751-5394177






