
验核酸的具体时间,为什么晚上进行?以哪里的官方通告为准?
验核酸的具体时间计划是:当天晚上6点到次日7点,各采样点位也可根据实际情况个别调整。按规范,采样点要选在空旷通风地点,多为露天的地方,考虑到天气炎热,工作人员和群众容易产生中暑等身体不适,因此选在晚上进行。以清远官方媒体、各街镇、社区(村)居委会的通知为准。
| 凤城街采样地点 | |
| 时间:6月8日18:00—次日7:00 | |
| 田龙 | 凤城水产广场 |
| 城西 | |
| 飞来湖 | |
| 清郊 | 廉政主题公园 |
| 竹仔园 | |
| 麦围 | 东湖广场 |
| 花厅 | |
| 古城 | 东门塘体育公园广场 |
| 向群 | |
| 沙田 | 沙田环卫停车场 |
| 沿江 | 康和广场 |
| 石狮 | |
| 西门 | 名都广场 |
| 西门塘 | |
| 翠湖 | 飞来湖公园牌坊广场 |
| 凤桂园 | 中山公园正门 |
| 龙船塘 | |
| 高基里 | 法治公园 |
| 凤宇 | 白马塱河堤边 |
| 后街 | 后街停车场 |
| 麻寺田 | |
| 西湖 | 西湖广场 |
| 朝阳 | |
| 天湖 | |
| 鹤堂 | 松岗路凤城消防救援站 |
| 东门 | 城市广场中庭广场 |
| 大观 | |
| 武安 | |
| 东城街 | |
| 时间:6月8日18:00—次日8:00 | |
| 村/社区 | 咽拭子采样场所选址 |
| 平安 | 医灵庙拆迁部空地 A1 |
| 九龙湾商铺003-004铺位A2 | |
| 金湖 | 金碧湾花园外健身广场A3 |
| 阳光嘉园外凤城广场A4 | |
| 天湖郦都小区内花园A5 | |
| 保利二期外合头路A6 | |
| 青云 | 聚龙片区—原活力城大门侧(农商银行旁)A7 |
| 青云片区—青云社区岗亭大门侧 | |
| (青云新区售楼部旁)A8 | |
| 莲发 | 二巷公园(莲塘大街聚丰粮油对面)A9 |
| 16巷广场A10 | |
| 时代美居对出外面的空地A11 | |
| 基龙 | 和平小区旁边体育公园A12 |
| 黄记粥城背后体育公园A13 | |
| 敏捷 | 莲塘体育公园A14 |
| 敏捷东门停车场A15 | |
| 时代 | 时代倾城销售中心篮球馆A16 |
| 东城长埔路6号(时代翰林府)A17 | |
| 长埔 | 长埔长东球场A18 |
| 石板 | |
| 澜水 | 澜水中心村西街体育公园A19 |
| 莲塘 | 莲塘卫生室A20 |
| 江埗 | 新桥村委会A21 |
| 新桥 | |
| 新星3154 | |
| 大塱 | 大塱村委会A22 |
| 黄金布 | 平塘与黄金布交界处A23 |
| 平塘 | |
| 白庙 | |
| 广东工程职业技术学院 | 广东财贸职业学院A24 |
| 广东科贸职业学院 | |
| 广东财贸职业学院 | |
| 广东交通职业技术学院 | |
| 广东建设职业技术学院 | |
| 清远职业技术学院 | 广东南华工商职业学院A25 |
| 工贸学校 | |
| 广东碧桂园职业学院 | |
| 广东岭南职业技术学院 | |
| 广东南华工商职业学院 | |
| 洲心街 | |
| 时间:6月8日18:00—次日7:00 | |
| 村(社区) | 采样区场所选址 |
| 连石 | 洲心一中 |
| 塘坦 | 塘坦村委会 |
| 洲心 | 洲心市场活禽摆卖区 |
| 洲沙 | 旧洲沙小学 |
| 沥头 | 沥头村委会 |
| 青联 | 青联村委会 |
| 联岗 | 联岗村委会 |
| 凤凰 | 凤凰春天花园 |
| 沙湖 | 沙湖村委会 |
| 伦洲 | 塘坦村委会 |
| 维港 | 1.静福广场 |
| 凤鸣 | 1.凤鸣小学 |
| 2.三角小学 | |
| 学联 | 永安南路环卫所车队旁 |
| 永安 | 1.义乌商贸城正门广场 |
| 2.清城中学 | |
| 启明 | 市体育馆广场 |
| 光明 | |
| 凤翔 | 1.市体育馆广场2.凤凰春天花园 |
| 3.碧桂园山湖城 | |
| 三角 | 三角社区 |
| 南埗 | 清城中学 |
| 振南 | |
| 江南 | 明珠广场志愿者驿站旁 |
| 连江 | 丽景体育公园 |
| 横荷街 | |
| 时间:6月8日18:00—次日6:00 | |
| 村委 | 采样区地址 |
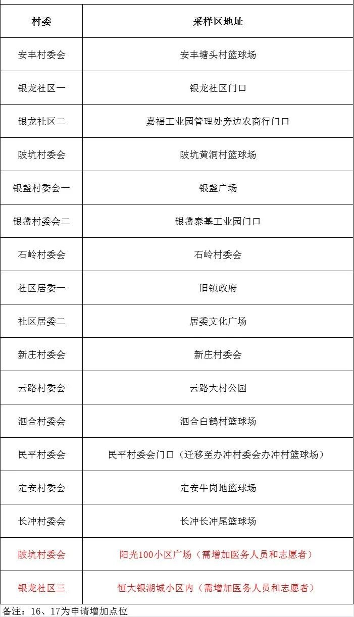
| 百加居委会 | 百加居委会榕树头 |
| 佛祖居委会 | 爱星村球场 |
| 岗头村委会 | 岗头村委会广场 |
| 赤岗村委会 | 赤岗村委会停车场 |
| 大有村委会 | 原大有学校 |
| 青山村委会 | 青山村委会停车场 |
| 玉塘村委会 | 竹仔顶村篮球场 |
| 车头村委会 | 上冰塘村篮球场 |
| 横荷居委会 | 林兴村球场 |
| 打古居委会 | 打古下王村篮球场 |
| 荷兴社区 | 万豪公园球场 |
| 高新区 | 天安智谷会展中心外广场 |
| 源潭镇 | |
| 时间:6月8日18:00—次日10:00 | |
| 村委 | 采样区地址 |
| 新田村委会 | 源潭一中 |
| 新马村委会 | |
| 金星村委会 | |
| 青龙村委会 | 青龙小学 |
| 大垯村委会 | |
| 秀溪村委会 | 源潭中心幼儿园 |
| 源潭社区(源新三路) | |
| 源潭社区(其余) | 源潭中心小学旧校区 |
| 大连村委会 | 源潭二中 |
| 迎咀村委会 | |
| 连安村委会 | 连安小学 |
| 连塘村委会 | |
| 东坑村委会 | |
| 台前村委会 | 松塘小学 |
| 松塘村委会 | |
| 踵头村委会 | |
| 洞尾村委会 | 大龙小学 |
| 大龙村委会 | |
| 高桥社区 | 高桥小学 |
| 黄茅村委会 | |
| 黄溪村委会 | |
| 积余村委会 | |
| 石角镇 | |
| 时间:6月8日18:00—次日8:00 | |
| 村居 | 拟采样区地址 |
| 北部万科城 | 清城颐华医院(原汉尔斯医院) |
| 美林湖 | 美林湖体育基地 |
| 碧桂园 | |
| 民安村委会 | 民安市场 |
| 马头村委会 | |
| 石角居委会 | 抗洪公园 |
| 城中居委会 | |
| 塘头村委会 | 金保利售楼部斜对面 |
| 南村村委会 | |
| 黄布村委会 | |
| 灵洲村委会 | 新基村委会 |
| 新基村委会 | |
| 界牌村委会 | |
| 塘基村委会 | 石岐村委会 |
| 石岐村委会 | |
| 沙步村委会 | 田心村委会 |
| 沙坑村委会 | |
| 田心村委会 | |
| 回岐村委会 | 舟山村委会 |
| 舟山村委会 | |
| 兴仁居委会 | 兴仁居委宋屋村篮球场 |
| 七星村委会 | |
| 广清园区 | 讯通公司 |
| 界牌工业园 | |






