
大连市新增38例无症状感染者
9月10日0时至24时,大连市新增38例无症状感染者,均在集中隔离管控人员例行核酸检测中发现,已闭环转运至定点医院隔离治疗。
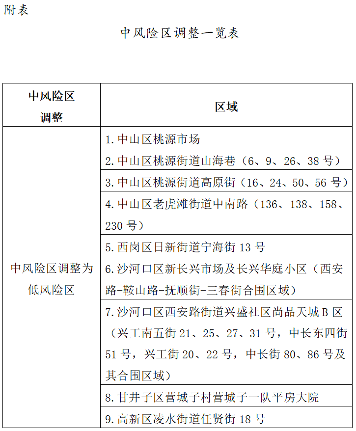
按照国务院联防联控机制《新型冠状病毒肺炎防控方案(第九版)》等规定,市疫情防控总指挥部决定,即日起将我市中山区桃源市场等9个中风险区调整为低风险区(详见附表),并实施相应防控措施。
当前,在全体市民和广大防疫工作者的共同努力下,社会面实现首日阳性感染者零新增,我市疫情防控取得阶段性明显成效。望广大市民按照《关于调整大连市新冠疫情防控有关措施的通告》(大疫指发〔2022〕52号)要求,继续全力支持配合疫情防控各项要求,自觉履行公民疫情防控责任和义务,按时参加区域核酸检测,做到不聚集,保持安全距离。让我们共同努力,进一步巩固我市疫情防控成果,加快有序恢复正常生活生产秩序,坚决打赢本轮疫情防控歼灭战。
附表:中风险区调整一览表
大连市新冠肺炎疫情防控总指挥部
2022年9月11日






