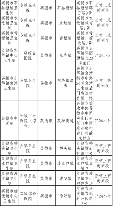
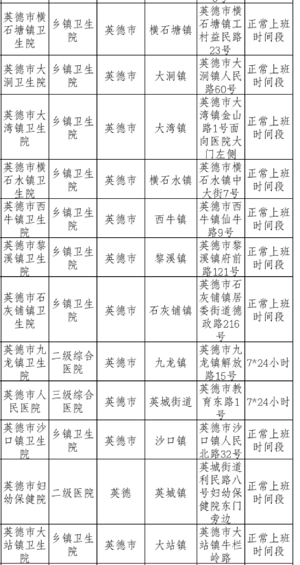
2022英德市黄码去哪做核酸?

社会热点2022-09-11 12:38:07佚名

2022英德市黄码去哪做核酸?

  2022英德市黄码去哪做核酸?

  服务点设置将根据疫情防控需要动态调整,有需要的市民可按照医疗机构公布的范围和联系方式前往采集核酸。
本文标签: 核酸  英德市  疫情  医疗机构  可按  

相关推荐

猜你喜欢

大家正在看