
2022清远惠民摩托车券可以在哪些地方使用?

1.非标电动自行车所有人身份证原件供商家审核,并提供所有人身份证复印件留存(本人在复印件上亲笔签名、按指模,原件由销售门店核对后退还);
2.非标电动自行车行驶证原件和车辆号牌(若丢失需车主本人出具的遗失声明承诺,签名并按指模),将非标电动自行车交参与活动的商家销售门店。
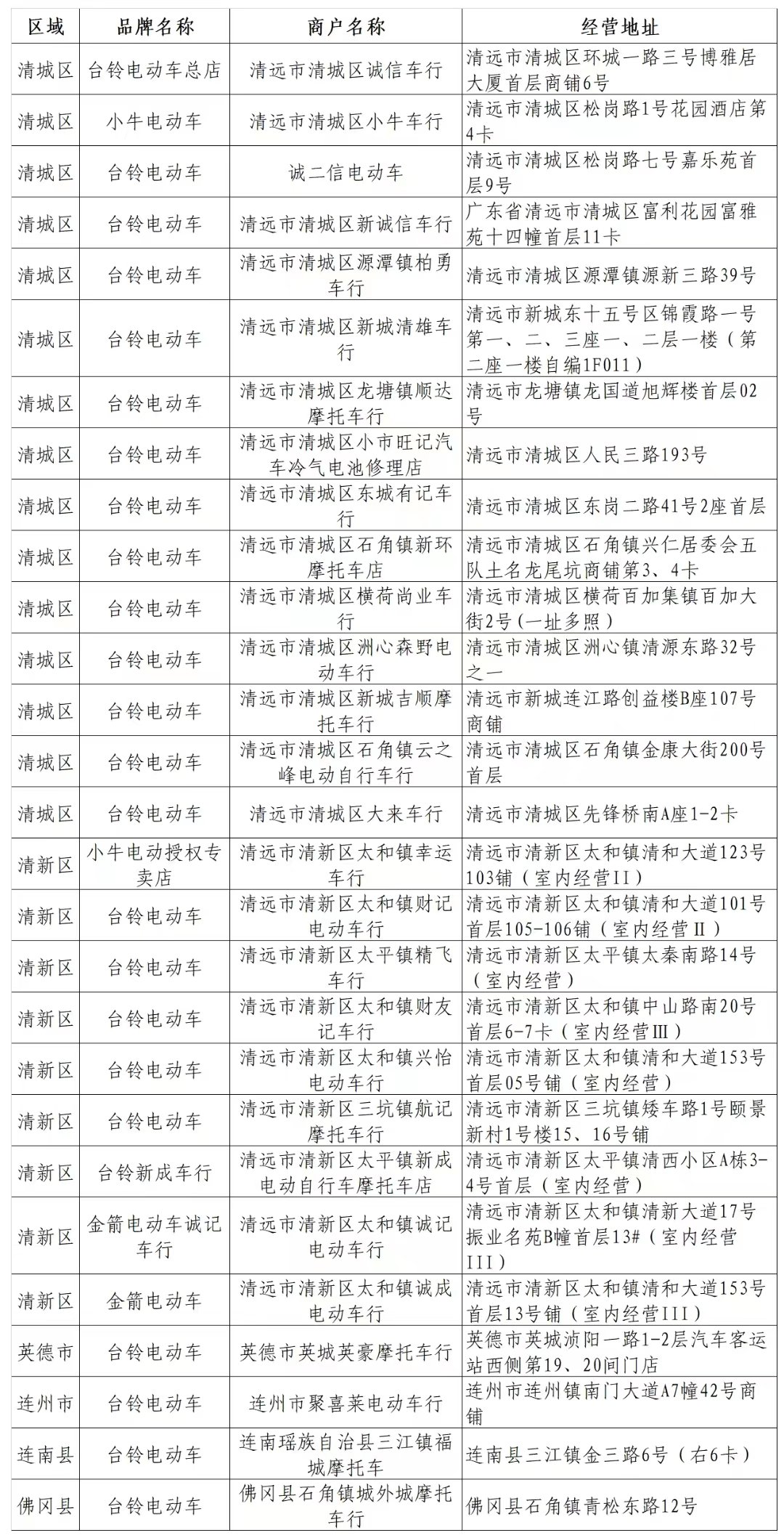
使用范围
在清远市注册登记、销售符合国标的且是带牌销售的电动摩托车、电动自行车经营单位,对办理了登记拟淘汰非标电动自行车以旧换新购买新电动摩托车、电动自行车可使用。
社会热点2022-09-11 11:50:26未知

2022清远惠民摩托车券可以在哪些地方使用?

1.非标电动自行车所有人身份证原件供商家审核,并提供所有人身份证复印件留存(本人在复印件上亲笔签名、按指模,原件由销售门店核对后退还);
2.非标电动自行车行驶证原件和车辆号牌(若丢失需车主本人出具的遗失声明承诺,签名并按指模),将非标电动自行车交参与活动的商家销售门店。
使用范围
在清远市注册登记、销售符合国标的且是带牌销售的电动摩托车、电动自行车经营单位,对办理了登记拟淘汰非标电动自行车以旧换新购买新电动摩托车、电动自行车可使用。