
安宁全员核酸检测公告
根据安宁市防控指挥部统一部署,太平新城街道、温泉街道疫情防控指挥部决定于9月10日在全街道范围内开展第三轮核酸检测,现将有关事项通告如下:
一、时间安排
2022年9月10日,8: 00——12: 00开展核酸检测
二、检测对象
辖区所有居民(含流动人口)
三、注意事项
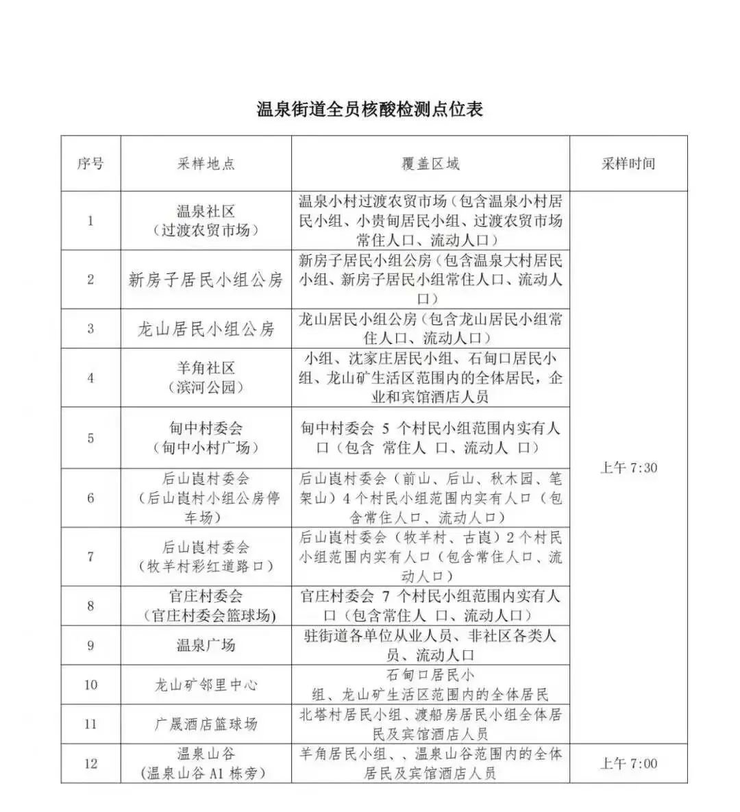
1. 请广大市民按照所村(社区)通知的具体采样点位和时间段,错峰错时,有序到达进行核酸检测,做到应检尽检(具体采样点和时间见附表);
2. 核酸采样时,请携带身份证等有效证件,主动扫“场所码”或“居民健康码”,采集过程中除采样时应全程规范佩戴口罩,与他人保持1米以上间隔,不交谈,不聚集;
3. 近日如有接种新冠病毒疫苗的,请于接种疫苗48小时后再进行核酸采样。黄码人员请到专设的黄码人员采样点采样,红码人员请向所在社区(村)报告,并配合健康管理;
4. 如有发热、咳嗽、腹泻、乏力等症状,请不要前往集中采样点,在做好个人防护的前提下,及时到就近发热门诊就诊,避免乘坐公共交通工具;
5. 对拒不接受核酸采样、顶替他人采样、扰乱采样秩序等行为,将依法追究相应法律责任。为了您和辖区广大居民群众的健康安全,请各位居民朋友支持配合核酸检测工作,不造谣、不信谣、不传谣,不发布不实消息,为疫情防控作出积极贡献。
来源:太平新城街道新冠肺炎疫情防控指挥部办公室
发布时间:2022年9月9日
太平新城街道核酸检测点
温泉街道核酸检测点






