
14天内从国内中高风险地区所在城市来(返)珠海且持有“绿码”人员、14天内从省外来(返)珠海且持有“绿码”人员,到达珠海后,可以到专门的核酸采样点进行采样。
免费核酸检测点名单
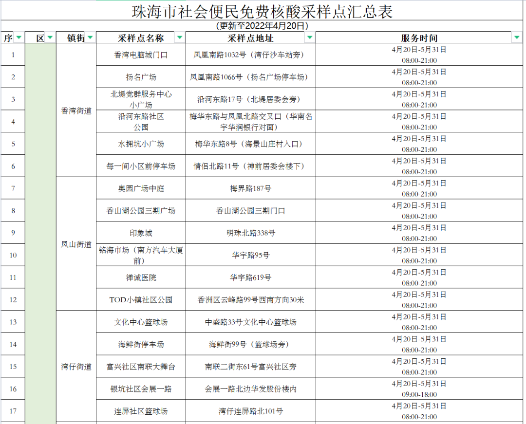
珠海市社会便民免费核酸采样点汇总表
(更新至2022年4月20日)
核酸采样点开放情况及服务时间可能随疫情防控动态调整,采样点开放情况及服务时间请以各镇街现场为准。
提醒:各镇街将视检测实际情况,持续新增和调整临时检测点 ,方便市民按照新规定就近检测,具体每天临时检测点新增和调整情况,建议市民留意官方信息发布或咨询所在社区,以各镇街通知以及现场安排为准 。
目前我市对国内中高风险地区来(返)珠人员、国内高风险地区所在县区来(返)珠人员、国内中高风险地区所在地市来(返)珠人员等有什么管理要求?
具体管理要求
1、对高风险地区来(返)珠人员开展14天集中隔离(自离开高风险地区起算)。
2、对中风险地区来(返)珠人员开展14天居家隔离(自离开中风险地区起算)。
3、对高风险地区所在县区来(返)珠人员开展“7+7健康管理”(即:7天居家隔离+7天居家健康监测),并在第1、3、7、14天开展一次核酸检测。
4、对高风险地区所在地市来(返)珠人员开展核酸三天两检,两次核酸采样间隔24小时,和14天居家健康监测。
5、对中风险地区所在地市来(返)珠人员开展四个一(发放一份健康告知书、开展一次健康咨询、扫一次健康码、开展一次核酸检测)和14天自我健康监测。
6、省外人员抵珠后尽快进行一次核酸检测。






