
提醒:中秋节假期,收费高速不免费!
➤【路网运行情况预测】
整体流量预测:随着我市及周边疫情形势持续向好,预计2022年中秋假期,普通公路日均断面流量约为2万辆,与去年同期基本持平,较今年端午假期增长约25%;高速公路日均出口流量约为53万辆,预计假期前一天达到峰值流量,后逐渐回落;当日普通公路断面流量约为2.3万辆,高速公路出口流量约为55万辆。
过江流量预测:中秋假期期间,预计我市过江通道日均总交通流量为57.6万辆,南京长江大桥、八卦洲大桥日均交通流量总体相对较高。
对外流量预测:中秋假期期间,预计南京市干线公路对外交通流量约为65.8万辆/日。其中往来安徽的交通流量最多,约占总体对外交通流量的48.4%。
➤【拥堵特征】:
拥堵预警:预计出行高峰时段部分路段、节点可能会出现短时车多缓行的状况,建议广大公众提前规划行程,充分考虑拥堵可能造成的延误。易拥堵路段如下:
易拥堵时段:9月9日(假期前夕)16:00-18:00、9月10日10:00-11:00、9月12日16:00-18:00,从时间分布特征来看,预计中秋假期前夕、首日及最后一天都将出现集中出行的情况,其分时交通情况如下:
➤【路网特情】:
部分路段车辆限行:中秋假期,我市高速公路对危化品运输车、大件运输车全路网、全时段禁行,部分重要路段节点,实施交通管制政策。
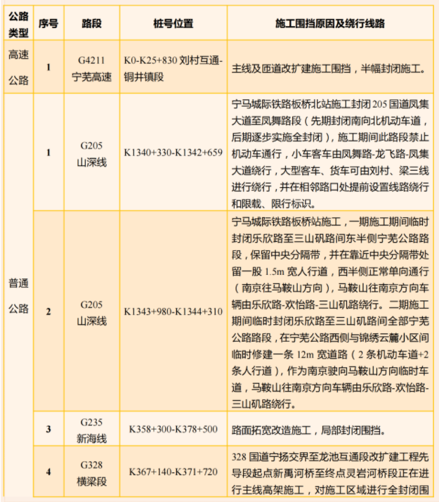
施工路段节点:中秋假期,全市共有1处高速公路、13处普通国省道路段节点仍处于施工围挡状态,出行时请注意现场交通标志提示!
交通安全风险提示:高速公路车速快、流量大,注意控制车速谨慎驾驶。酒后驾车风险不容忽视,请严格遵守交通法律法规。出行时及时关注出行沿线天气预报,安全谨慎驾驶。为了保证行程安全,请广大车主行车前认真做好车辆性能的检查和保养工作,避免事故发生。行车过程中,前后排乘客均应正确系扣安全带。驾车人员在驾驶过程中请严格遵守交通规则,安全文明驾驶。
中秋假期,南京市高速公路共设置4个事故快处理赔服务点,方便快速处理轻微事故。用户还可通过关注“江苏高速96777”、“江苏高速”微信公众号,及时关注权威高速路况信息。
绿色出行提示:倡导公众绿色低碳集约出行,优先选择公共交通,主动减少小汽车使用。





