
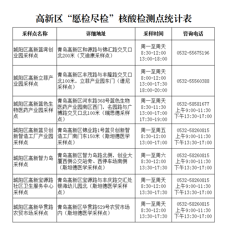
为满足广大市民朋友核酸检测“愿检尽检”需求,高新区聚焦“便捷”“规范”“高效”,设置了7处常态化核酸采样点,后期将不断优化核酸采样点的设置和使用,并结合实际动态调整,如有变化另行公示。现将最新采样点地址、工作时间公布如下,请您仔细查阅各采样点的地址、工作时间和检测报告查询出具等相关提示,合理选择,若有疑问请提前咨询。
更新于9月6日

温馨提示:
1.采样时请务必提前准备山东健康码、青岛一码通或身份证任意一项。
2.采样点为免费自愿采样点,默认提供混检服务。
3.请采样的居民务必全程正确佩戴口罩,等候采样时请自觉与他人保持1米以上安全距离,避免交谈,采样完成后尽快离开采样点。
4.有发热(体温≥37.0℃)、咳嗽、流涕、肌痛、咽痛、乏力、腹泻等感染症状的市民请立即前往发热门诊就诊,不要前往各采样点采样。
5.国内重点地区来青返青人员,不要前往上述采样点,请联系居住地所在社区居委会报备后,按照要求到重点人群核酸采样点进行核酸采样。





