
防控形势异常严峻复杂,为严防疫情输入,保障全市人民生命健康和安全有序度过中秋假期,浏阳市新型冠状病毒感染的肺炎防控指挥部办公室发布重要提醒:
一、所有省外和省内有本土疫情区县来(返)浏人员均需提前2天报备并持有48小时核酸检测阴性证明,在抵浏后第一时间落地检并进行“3天2检”(第1天和3天各开展一次核酸检测,间隔24小时以上),做好自我健康监测。

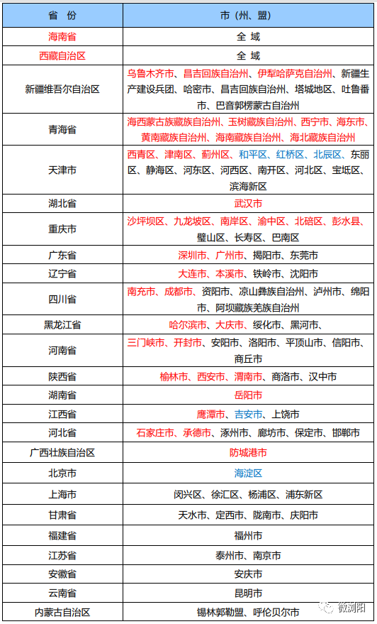
二、近10天以来有西藏,新疆,海南,四川成都,湖北武汉,广东深圳,天津,重庆,辽宁大连、黑龙江大庆、青海西宁和以下重点地区旅居史人员,务必第一时间向所在村(社区)、工作单位或所住酒店主动报备,配合做好信息登记、核酸检测和健康监测等分类防控措施。对瞒报、谎报个人行程和健康状况,造成不良后果的,将可能依法被追究法律责任。
9月1日国内涉疫重点地区:

三、中高风险地区来(返)浏人员需落实7天隔离医学观察;涉疫重点地区来(返)浏人员需落实7天3检;低风险区旅居史来(返)浏人员需落实3天2检;西藏、新疆、海南、青海西宁、湖北武汉黄陂区、四川成都来(返)浏人员需闭环转运(自驾人员闭环自驾),按省市要求落实健康管控措施;7天内有一定范围社区传播或已实施大范围社区管控措施的县区旅居史的来(返)浏人员,实施闭环转运和7天隔离医学观察。
四、居家隔离期间,与共同居住人员均不能外出;居家健康监测除采核酸外均不能外出(海南、西藏、新疆来返浏人员,由属地提供上门采核酸服务);3天2检、7天3检的最后一次核酸检测阴性结果出来前,不参加聚集性活动、不进入公共场所,避免乘坐交通工具,建议居家不外出。确需外出的务必做好个人防护和扫场所码。
五、鉴于国内多地疫情外溢和传播风险仍然存在,倡导所有公众严格按照《公民防疫基本行为准则》要求,积极配合落实各项疫情防控措施。倡导市民减少非必要的跨省、跨市出行,非必要不前往有本土疫情发生的地区及陆路边境口岸城市旅游或出差,避免前往境外和国内高中风险地区。
六、市民要养成勤洗手、戴口罩、常通风、公筷制、“一米线”、咳嗽礼仪、清洁消毒等良好卫生习惯,坚持少扎堆,少聚集,主动配合测温、扫场所码、查验核酸检查结果等防疫措施,出现发热、干咳等新冠可疑症状,及时主动报告并开展核酸检测。
七、严格控制聚集性活动举办,非必要不举办有省外旅居史人员参加的聚集性活动。确需举办的,按照“谁举办、谁负责”的原则,制定活动疫情防控方案向属地政府报备,并严格落实到位。
八、各乡镇(街道)、村(社区)要采取多种方式继续主动加强对外省来(返)浏人员的重点排查、报备核查,督促相关人员按要求落实居家健康管理,按规定频次开展核酸检测;各机关单位、企事业单位及个体工商户要加强职工外出管理,对业务往来单位的外省来(返)浏人员要督促落实提前报备、核酸检测、健康监测等防控措施;全市所有居民小区、单位和相关领域、行业、场所要认真履行疫情防控主体责任,严格落实“戴口罩、扫码、测温、查验核酸检测结果”以及场所通风、清洁消毒等疫情防控措施,确保“逢进必查、逢扫必验、不漏一人”,发现涉疫风险人员第一时间报告。





