
为发挥核酸检测的监测预警作用,9月1日厚街开展免费核酸检测,请大家自觉配合,主动参与所在社区核酸检测。
一、检测时间:
9月1日(星期四)16:00至22:00
二、检测对象:
1、全镇户籍人口、常住人口以及来(返)厚街镇人员。
2、近7天内从外省、外市来(返)莞人员倡导3天3检(两次间隔24小时),莞深往返人员保持24小时核酸阴性。
3、重点行业、重点企业、重点场所、流动性大、接触人群广的重点人群要做到应检尽检。如快递物流人员、货车司机、网约车(出租车)司机、代驾司机、个体废品回收人员、物业保洁和安保人员、酒店餐饮业服务人员等。
4、校外培训机构师生,各种专业展馆、展会工作人员和参会人员纳入重点人群进行核酸检测。
三、采样地点:
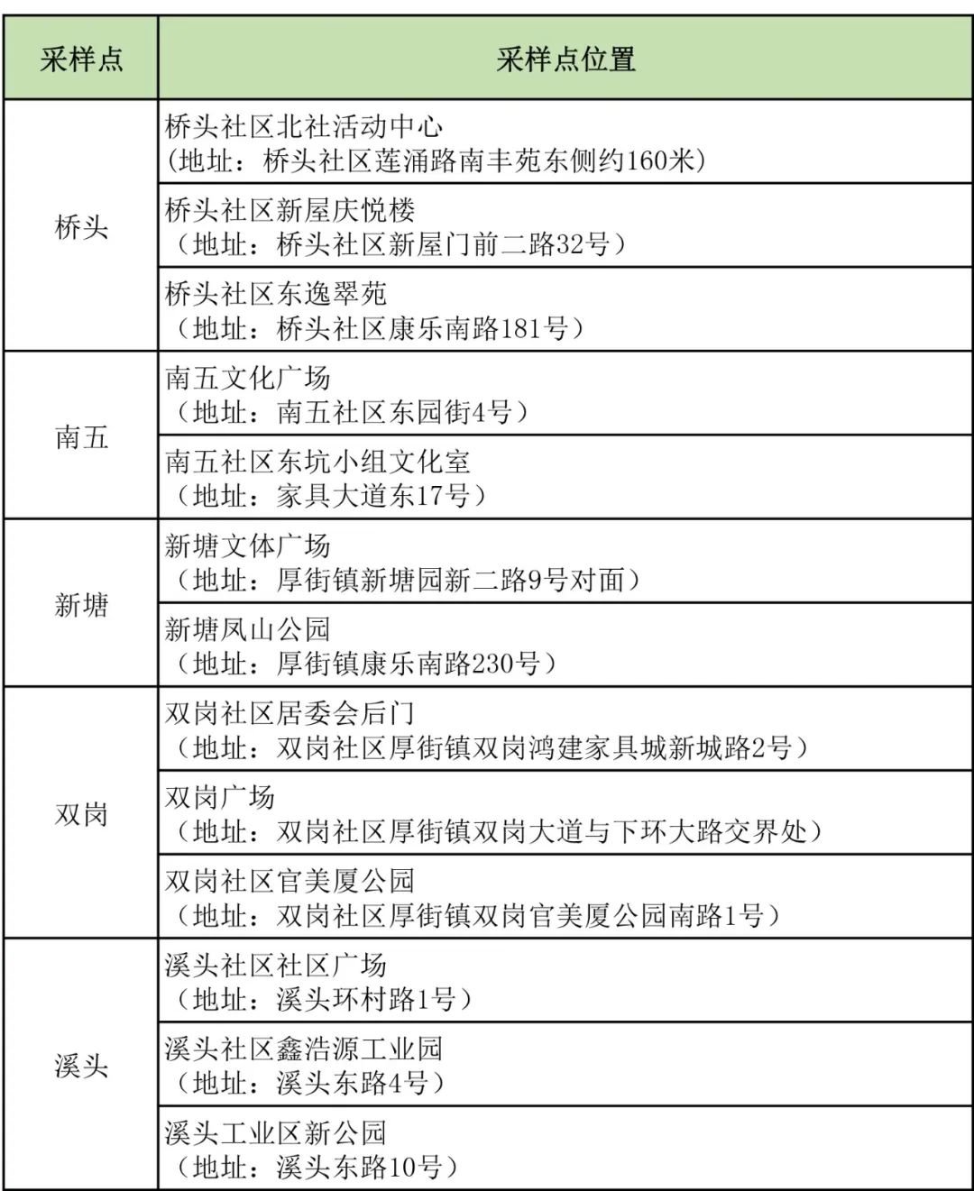
9月1日厚街镇核酸检测工作安排表

温馨提醒
9月2日起,镇内23个便民点暂停开放。龙阁山采样点(24小时服务)和仁康医院、5个落地排查点正常开放。

四、相关要求和注意事项
1、市民必须严格按照免费核酸检测安排的时间,有序参与所在社区的核酸抽检。
2、提前使用“粤核酸”小程序录入身份信息,生成“葵花码”(之前已申请的依然有效)。主动出示“粤康码”,全程佩戴口罩,与他人保持1米以上间隔,不交谈,不聚集。
3、如您近期接种过新冠疫苗,请在接种48小时后再进行核酸检测。如粤康码为黄码、红码或有发热、咳嗽等不适症状的市民朋友请及时向社区报告,不要前往核酸采样点。
4、不参加核酸检测将会给您的生活带来诸多不便,无正当理由拒不配合、妨碍疫情防控或造成其他严重后果,需依法承担相应法律责任。





