
按照市疫情防控指挥部的统一部署,根据我市当前疫情防控形势、周边城市疫情输入压力等多方因素,为充分发挥核酸检测的排雷作用,我镇于8月30日-9月1日开展免费核酸检测。现将有关事项通告如下:
一、采样时间、地点
采样时间:8月30日-9月1日,15:00-21:30
采样点地址如下:
温馨提示:
1、免费核酸采样点可能根据当天核酸采样情况提前0.5-1小时结束免费采样服务,请广大市民提前规划好采样时间。
2、以上为免费采样点,市民亦可根据自身需要前往自费采样点进行自费核酸检测。
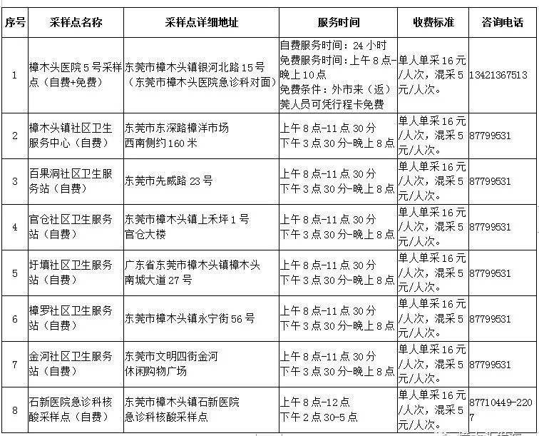
自费采样点列表如下:
二、采样对象
(一)樟木头镇常住人口、户籍人口以及流动来(返)人员。【倡导从外市来返莞人员自觉进行一轮“3天2检”】
(二)辖区内密闭场所从业人员。卡拉OK(KTV)、电影院、棋牌室、网吧、书吧、酒吧、剧本杀、密室逃脱、博物馆、图书馆、健身场所、室内游泳馆、沐足、洗浴中心(SPA)、美容院、美甲店、养生馆(理疗馆)、图书馆、文化场馆等从业人员。【行业主管部门督促其参加区域核酸并按规定频次落实后续核酸检测】
(三)辖区内接触面广或重点场所从业人员。加油站、快递、物流、外卖骑手、商超、酒店、货车司机、通勤车司机、代驾人员、个体废品回收人员、物业保洁和安保人员、餐馆、建筑工地、农贸市场、网约车、药店、工业园区、莞深通勤、莞穗通勤人员、涉港涉深小区、重点行业、重点企业等从业人员。【行业主管部门督促其参加区域核酸并按规定频次落实后续核酸检测】
(四)本轮核酸检测前48小时内接种过新冠病毒疫苗的人员不参加核酸。
三、注意事项
1、请广大市民在采样期间做好个人防护,全程佩戴口罩,有序排队,并保持一米以上距离。完成采样后,听从现场工作人员统一指挥,尽快离开采样点,避免聚集和相互
2、若有“十大症状”的人员不得参加本轮检测,并提前报告所在社区和单位,做好个人防护,及时前往发热门诊就诊。
3、请广大市民服从指挥,积极配合各采样点工作人员做好信息登记和样本采集工作,不得聚集围观,避免造成交通拥堵和意外发生。对拒不配合、不支持核酸采样检测工作,扰乱秩序、瞒报、谎报、伪造信息和制造、散布谣言的人员,公安机关将依法追究法律责任。
感谢广大群众的理解、配合与支持!





