
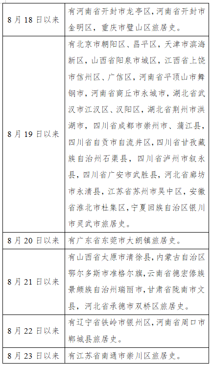
严防疫情传播,守护广州市居民身体健康,2022年8月27日广州疾控提醒:
以下来(返)穗人员,及所有穗康码“红码”和“黄码”人员请跟所在社区(村)、单位、酒店主动报备,或者通过穗康码小程序来(返)穗申报功能主动申报,接受社区相应的健康管理。


如有疑问,可拨打12320进行咨询。
【
社会热点2022-08-29 11:02:16佚名

严防疫情传播,守护广州市居民身体健康,2022年8月27日广州疾控提醒:
以下来(返)穗人员,及所有穗康码“红码”和“黄码”人员请跟所在社区(村)、单位、酒店主动报备,或者通过穗康码小程序来(返)穗申报功能主动申报,接受社区相应的健康管理。


如有疑问,可拨打12320进行咨询。
【