
海口8月11日核酸采样便民服务点
为做好8月11日全市城乡核酸检测工作,全市41个核酸采样便民服务点6点开始采样,全力保障城市保供人员和核酸检测相关工作人员采样后上岗,现将有关情况提示如下:
一、采样时间
8月11日6:00-20:00。
二、采样对象
(一)城市保供人员;
(二)核酸检测相关工作人员;
(三)近期有涉疫地区旅居史的人员,凭行程码采样;
(四)健康码为黄码的人员,凭健康码采样;
(五)纳入《海口市重点人群核酸监测系统》管理的人员,由现场工作人员通过《全员核酸检测信息采集平台》中的“日常核酸采集”模块扫健康码或身份证确认后采样;
(六)其他收到市、区疫情防控指挥部短信,需核酸采样人员;
(七)其他愿检尽检人群。
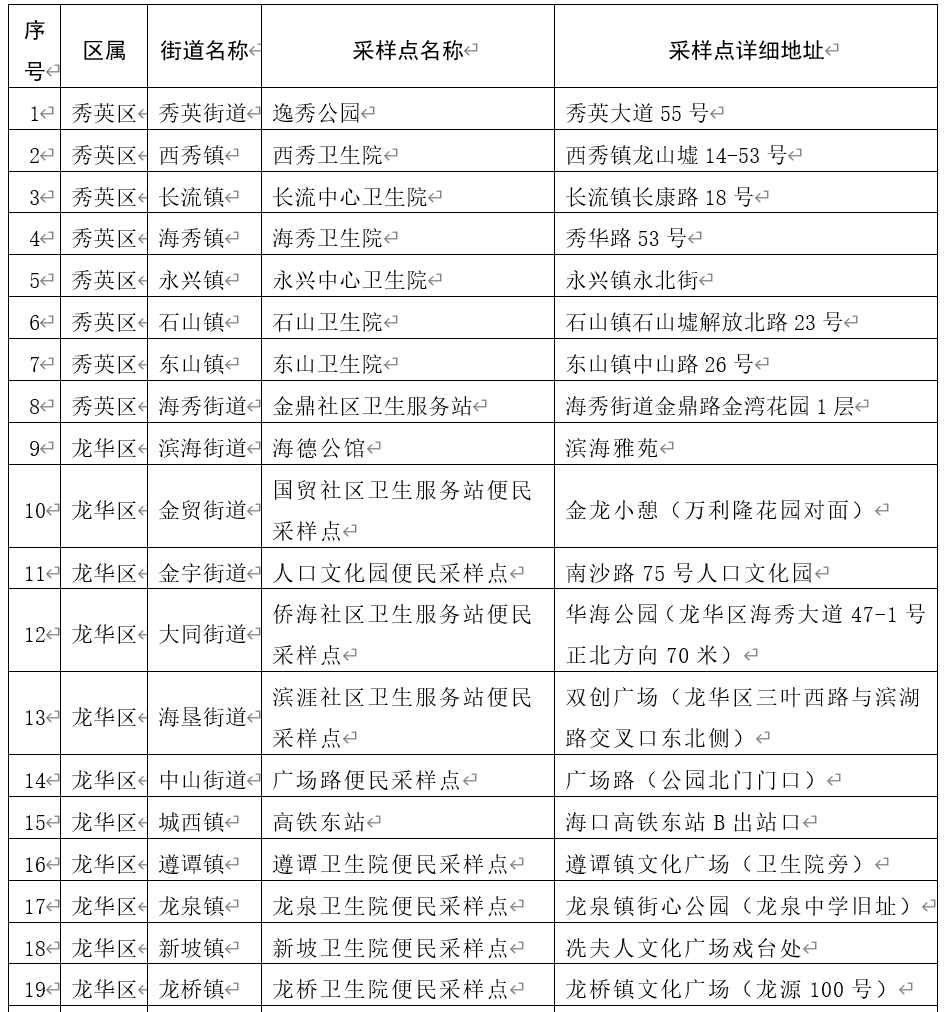
三、采样点位
来源:海口市秀英区、龙华区、琼山区、美兰区疫情防控指挥部
2022年8月10日





