
8月1日以来,我国本土疫情波及25省80个地市,防控形势严峻复杂。8月9日,长沙市芙蓉区在外省来长人员中发现1例新冠肺炎病毒感染者;怀化市中方县在外省返乡人员中检出1例新冠病毒无症状感染者(行程轨迹附后)。为严格落实“外防输入、内防反弹”的防控政策,浏阳市新型冠状病毒感染的肺炎防控指挥部办公室发布紧急提醒:
1.请7月25日以来有西藏自治区旅居史人员(特别是拉萨市、日喀则市、阿里地区),和近7天以来有广东省珠海市、福建省莆田市、海南省全域以及国内涉疫重点地区旅居史人员(详细地区附后),特别是与长沙市芙蓉区、怀化市中方县病例活动轨迹有交集的人员及健康码红码或黄码人员,请立即主动向所在社区(村)、工作单位或所住酒店报备,配合落实隔离医学观察、健康监测、核酸检测等相关防控措施。对瞒报、谎报个人行程和健康状况的,将可能依法被追究法律责任。
2.所有省外来(返)浏人员均需提前2天报备并持有48小时核酸检测阴性证明,倡导所有省外来(返)浏人员在主动报备的基础上进行核酸“三天两检”(间隔24小时以上),并做好自我健康监测。

对7月25日以来有西藏自治区高中风险区旅居史的来(返)浏人员,严格按照《新型冠状病毒肺炎防控方案(第九版)》执行;非高中风险区旅居史的来(返)浏人员,暂实行核酸7天3检。
对海南省符合返程条件的滞留旅客返浏人员,严格实行“点对点”闭环管理,不能乘坐公交车及的士等,按省市要求分级分类落实疫情防控措施。对三亚市来(返)浏人员,落实集中隔离或居家隔离至来(返)浏后满7天,再居家健康监测3天。同时,加密核酸检测。
3.各乡镇(街道)、村(社区)要采取多种方式继续主动加强对西藏、海南、新疆、广东、福建、湖北等外省来(返)浏人员以及与湖南的外省输入病例活动轨迹有交集人员的重点排查、报备核查;各机关单位、企事业单位及个体工商户要加强职工外出管理,对业务往来单位的来(返)浏人员要督促相关人员主动落实提前报备、健康监测等各项措施,并将报备有关信息及时反馈至属地乡镇(街道)或村(社区)。全市所有居民小区、单位和相关领域、行业、场所要认真履行疫情防控主体责任,督促相关人员主动报备,严格落实“扫码、测温、戴口罩”以及场所通风、清洁消毒等疫情防控措施,确保“逢进必扫、逢扫必验、不漏一人”,发现涉疫风险人员第一时间报告。如因报备管理不到位,造成人员失管、漏管的,将严格追究相关单位和人员责任。
4.鉴于当前疫情,倡导市民减少非必要跨省、跨市出行,就地旅游休闲,避免前往发生本土疫情的省份、地区,非必要不跨境旅行。
5.请市民继续严格落实“戴口罩、勤洗手、常测温、少聚集”等个人防护措施,养成良好的个人卫生习惯。一旦出现发热、咳嗽、乏力等症状,应做好个人防护,立即前往医疗机构发热门诊就诊,避免乘坐公共交通工具。倡导所有公众严格按照《公民防疫基本行为准则》要求,积极配合落实各项疫情防控措施。符合条件的公众应全程接种新冠病毒疫苗,完成全程免疫满6个月的公众进行加强免疫。
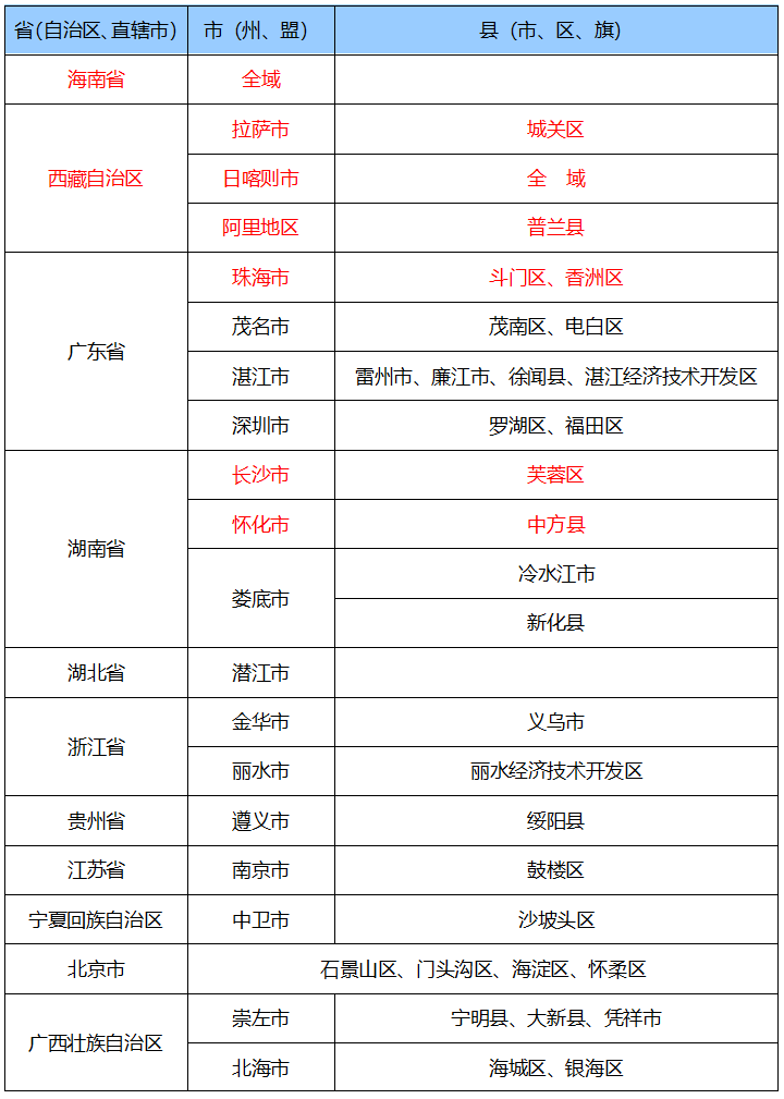
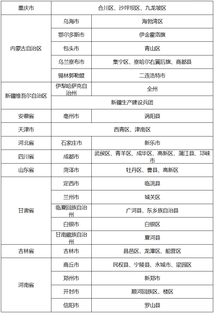
8月10日国内涉疫重点地区:







