厦门重点人群8月9日开展一次核酸检测(厦门重点人群8月9日开展一次核酸检测工作)

社会热点2022-08-10 00:12:04佚名

厦门重点人群8月9日开展一次核酸检测(厦门重点人群8月9日开展一次核酸检测工作)

  厦门这些人员今天(8月9日)开展一次核酸检测!

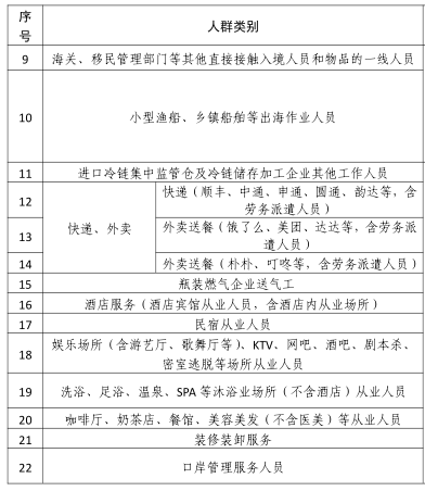
  根据市防办《关于立即组织重点人群开展核酸检测的紧急通知》,请各区立即根据《厦门市重点人群常态化核酸检测一览表》(指挥部办〔2022〕84号文)责任分工,落实好职责范围内的重点人群核酸检测,组织督促辖区内的艾灸、推拿、盲人推拿等休闲保健场所从业人员和托育机构工作人员及服务对象今天开展一次核酸检测,确保全覆盖、不漏检

  厦门市卫生健康委员会

  2022年8月9日


  《厦门市重点人群常态化核酸检测一览表》

  

  

  

  

  

本文标签: 核酸  厦门市  人群  重点  常态  

相关推荐

猜你喜欢

大家正在看