
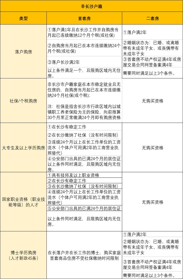
外地户口在长沙购房资格要求
更新时间:2022年8月8日
拓展信息:长沙住房公积金最高额度为70万;生育三孩的职工家庭住房公积金最高贷款额度80万元;职工家庭的可贷额度,在最高贷款额度内按照贷款额度计算公式、首付款比例、还贷能力情况等进行测算,取测算结果的最低值。如公积金贷款额度不足,职工可以申请组合贷款。贷款期限以整年计算,最短为1年,最长为30年,且不得超过贷款申请时至法定退休年龄延后5年的时限。
社会热点2022-08-08 21:19:26佚名

外地户口在长沙购房资格要求
更新时间:2022年8月8日
拓展信息:长沙住房公积金最高额度为70万;生育三孩的职工家庭住房公积金最高贷款额度80万元;职工家庭的可贷额度,在最高贷款额度内按照贷款额度计算公式、首付款比例、还贷能力情况等进行测算,取测算结果的最低值。如公积金贷款额度不足,职工可以申请组合贷款。贷款期限以整年计算,最短为1年,最长为30年,且不得超过贷款申请时至法定退休年龄延后5年的时限。