7月14日外省入(7月14日是不是不能出门)

社会热点2022-07-15 13:10:46佚名

7月14日外省入(7月14日是不是不能出门)

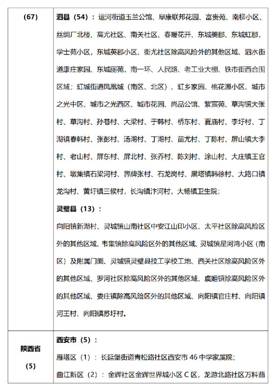
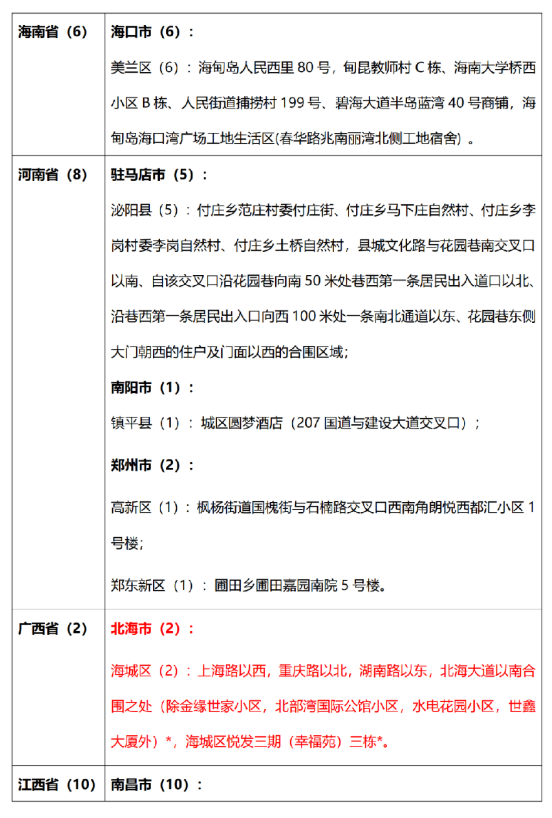
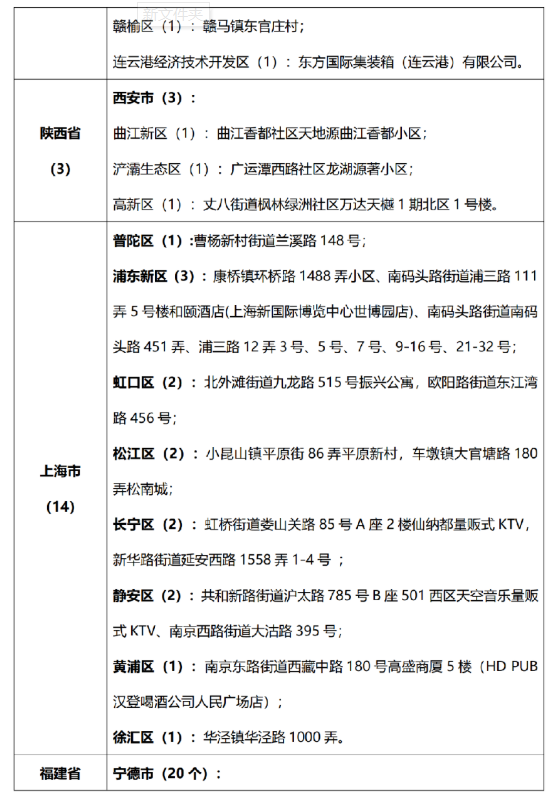
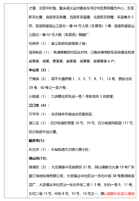
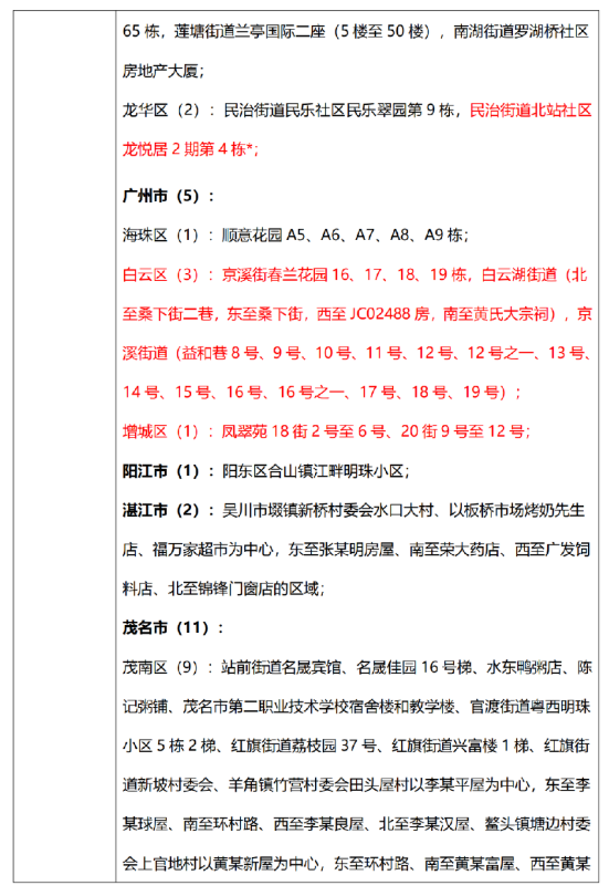
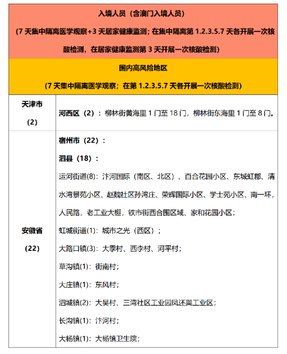
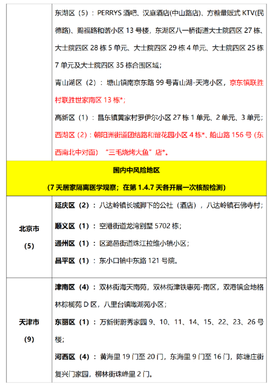
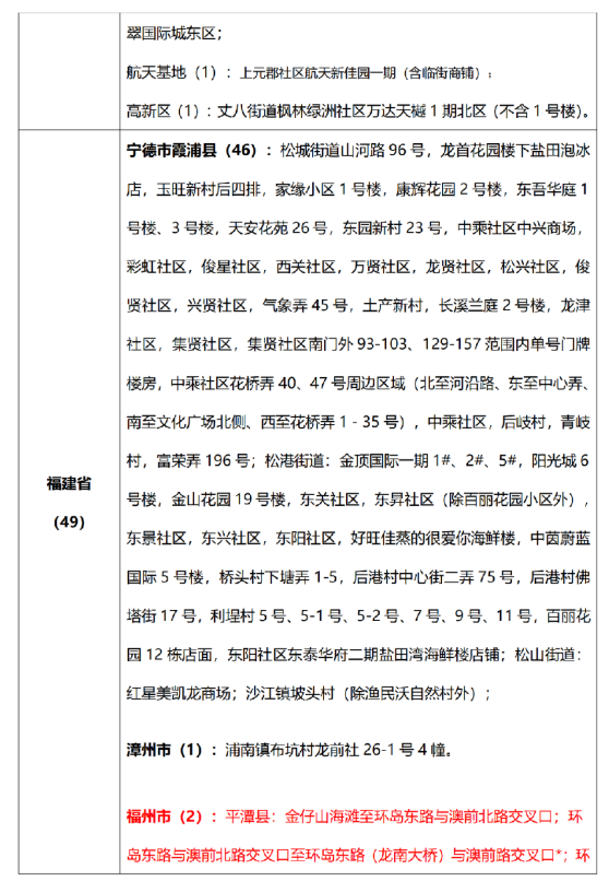
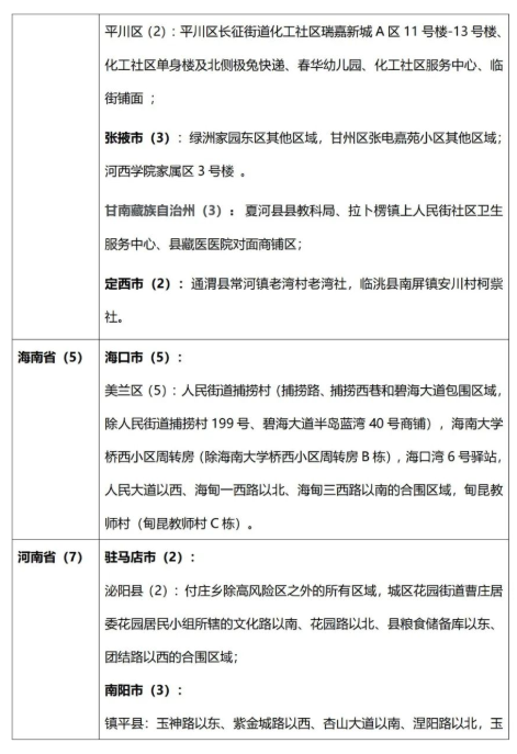
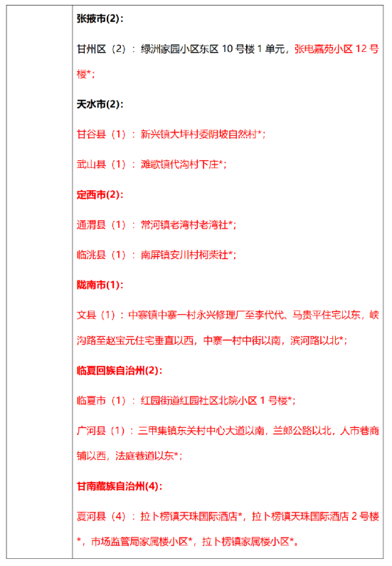
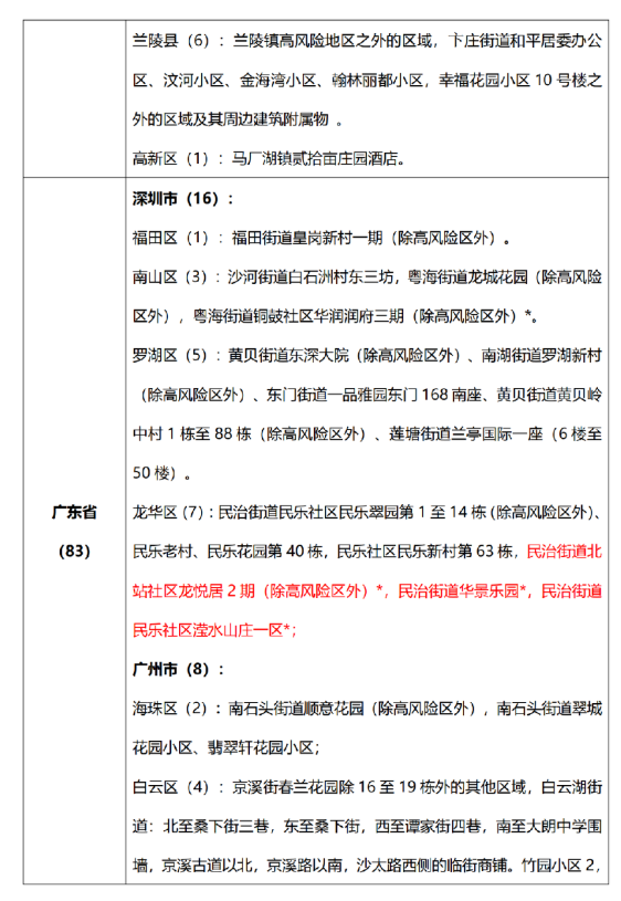
  外省入(返)湘人员健康管理措施清单

  (截至2022年7月14日9时)

  

  

  

  

  

  

  

  

  

  

  

  

  

  

  

  

  

  

  

  

  

  

  

  

  

  

  

  

  

本文标签: 外省  清单  措施  人员  健康  

相关推荐

猜你喜欢

大家正在看