现在去湖南怀化会被隔离吗? 怀化出去要被隔离吗

社会热点2022-07-15 13:09:35未知

现在去湖南怀化会被隔离吗? 怀化出去要被隔离吗

  现在去湖南怀化会被隔离吗?

  更新时间:2022年7月15日

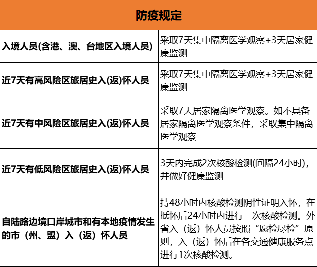
  根据怀化疾控发布的外省入(返)怀人员健康管理措施,部分地区入怀化需要隔离。

  

本文标签: 怀化  更新时间  湖南  外省  疾控  

相关推荐

猜你喜欢

大家正在看