
➤江西省疾控中心7月14日发布新冠肺炎疫情风险提示:
一、2022年7月13日,上海新增5例新冠肺炎确诊病例和42例无症状感染者、江苏新增2例确诊病例和8例无症状感染者、江西新增5例确诊病例和4例无症状感染者、河南新增1例确诊病例和29例无症状感染者、广东新增32例确诊病例和11例无症状感染者、海南新增3例确诊病例和3例无症状感染者、重庆新增1例确诊病例、甘肃新增36例确诊病例和64例无症状感染者、内蒙古新增1例确诊病例、福建新增1例无症状感染者、山东新增18例无症状感染者、广西新增25例无症状感染者、四川新增1例无症状感染者。截至2022年7月14日20时,全国共有高风险地区271个,中风险地区596个。
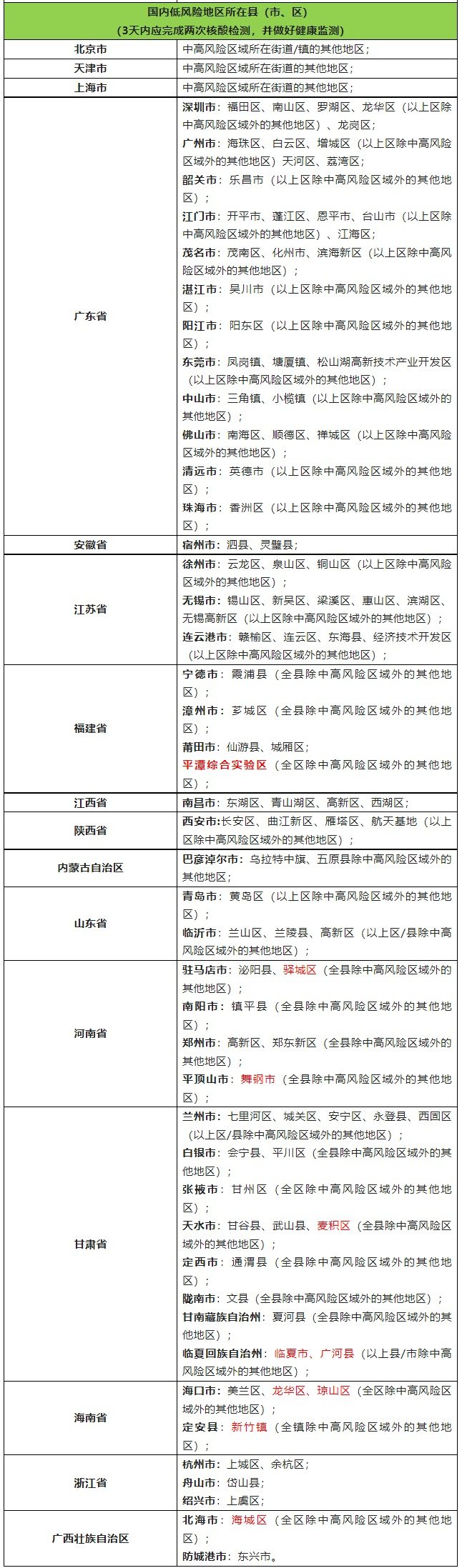
二、省外来赣返赣人员健康管理措施清单(更新至2022年7月14日)



三、为防范疫情输入,保障人民群众身体健康,请来自中高风险地区和近7天有本土疫情的县(市、区)来赣返赣人员提前向属地报备,以及与外省(市、县、区)发布病例活动轨迹有交集人员和接到外省各级疾控中心电话告知的密切接触者等风险人员请立即向属地报备,按照属地要求配合落实疫情防控措施和个人责任。对故意隐瞒、不按要求报备或拒不配合落实防控措施等造成疫情传播的,公安机关将依法追究其法律责任。
【相关内容拓展阅读】
☑ 江西省对返赣人员最新规定(持续更新):
,即可查看详情。





