7月12日外省入

社会热点2022-07-13 13:32:20未知

7月12日外省入

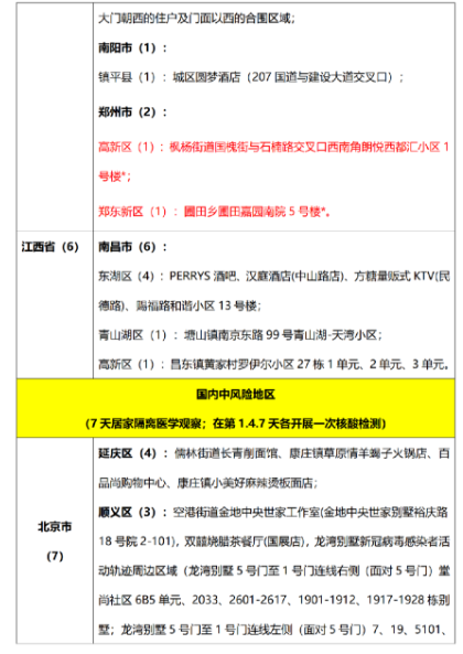
  外省入(返)湘人员健康管理措施清单

  (截至2022年7月12日9时)

  

  

  

  

  

  

  

  

  

  

  

  

  

  

  

  

  

  

  

  

  

  

  

  

  

  

  

本文标签: 外省  清单  措施  人员  健康  

相关推荐

猜你喜欢

大家正在看