
海口秀英区开展区域核酸检测的通告
经海口市疫情防控指挥部研究决定,我区于7月11日16时开始,在秀英主城区2个街道4个镇范围内有序开展区域核酸检测。敬请广大市民给予理解与支持。有关情况通告如下:
一、采样开始时间
2022年7月11日16时开始,各采样点位同步启动区域核酸检测,8小时内完成采样,24小时内完成检测。
二、采样范围
主城区海秀、秀英等2个街道,长流、西秀、海秀等3个镇及主城区外永兴镇太平村区域。
三、采样点位设置
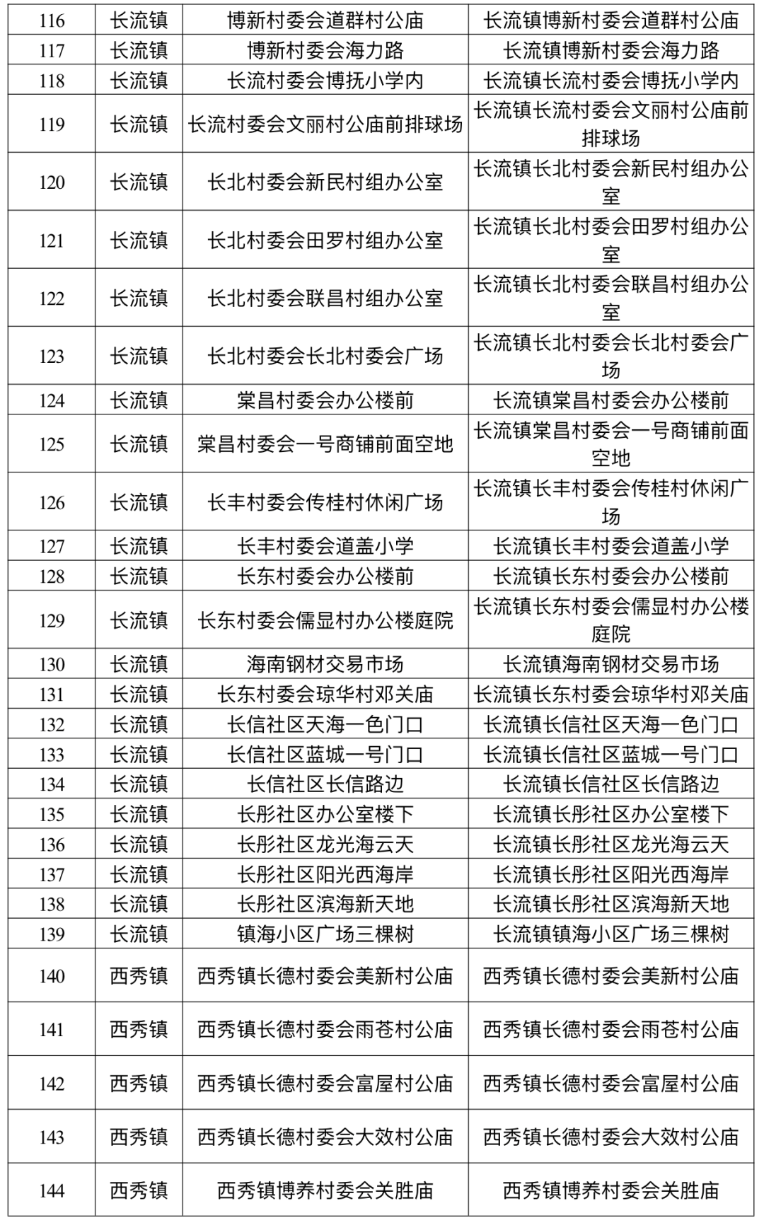
相关镇街区域核酸检测相关点位详见附表。
四、注意事项
(一)检测区域镇街开展核酸检测。检测区域人员按照“应检必检,不落一人”的要求完成核酸检测。请市民密切关注本区域核酸检测时间,按所在街道社区通知分时段参加核酸检测,检测完毕立即返回居所。
(二)机关事业单位居家办公。检测期间,区域内各级机关、事业单位除承担防疫任务的工作人员外(凭工作证或单位证明放行),均居家办公或就地转为社区志愿者,向居住地所在社区报到,全面参与社区核酸检测服务工作。
(三)停止一切非必要流动、活动。完成检测前,实行静态区域管理,非必要不流动,禁止聚集活动。
(四)采样时提前做好准备打开健康码,身份证作为备用,以避免突发网络拥堵。如遇健康码打开困难,可在现场工作人员指引下使用预登记码进行登记采样。
(五)采样期间,受检市民要做好个人防护,服从采样点工作人员安排,佩戴口罩,保持间隔、有序排队,不交谈、不聚集,采样结束后及时离场。48小时内接种过新冠疫苗的不采样。行动不便的市民可联系所在社区安排上门采样。
(六)请划定检测范围内的市民主动参加本次检测。对造谣传谣、扰乱秩序、拒不配合、无故不参加区域核酸检测,造成疫情传播扩散的人员,将依法追究责任。
来源:海口市秀英区新型冠状病毒感染肺炎疫情防控工作指挥部2022年7月11日
海口秀英区区域核酸检测点位:(注:如有调整,以现场安排为准。)





