7月10日 7月10日郑州

社会热点2022-07-11 14:17:14佚名

7月10日 7月10日郑州

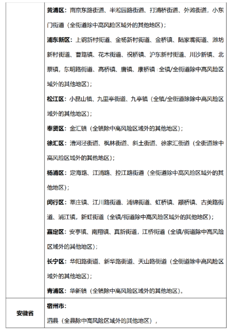
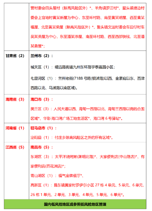
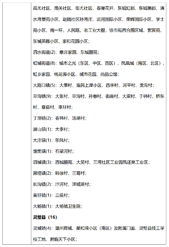
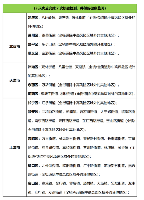
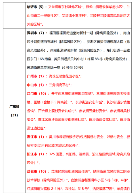
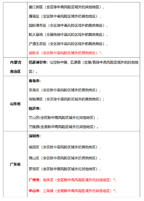
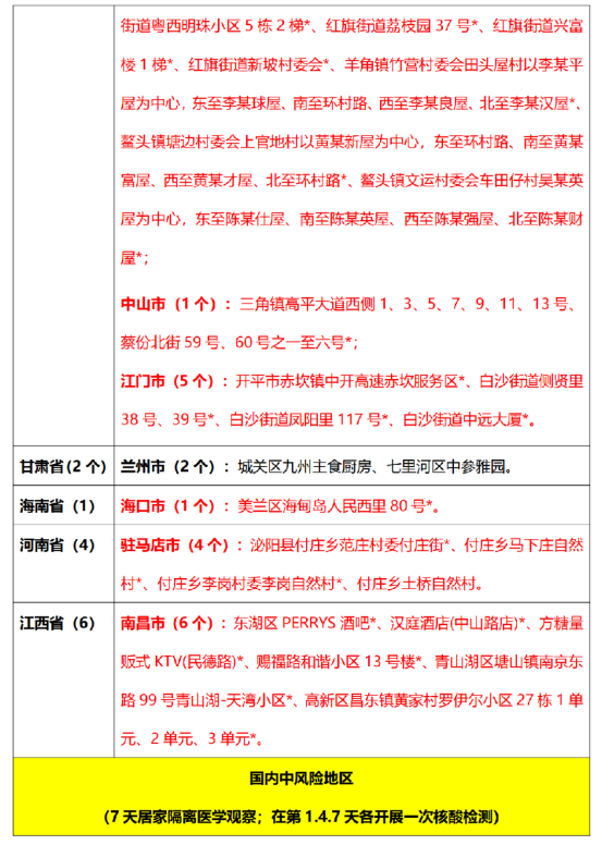
  外省入(返)湘人员健康管理措施清单

  (截至2022年7月10日9时)

  

  

  

  

  

  

  

  

  

  

  

  

  

  

  

  

  

  

  

  

  

  

  

  

本文标签: 外省  清单  措施  人员  健康  

相关推荐

猜你喜欢

大家正在看