
海口健康码黄码
为彻底排查潜在人群感染者,有效控制新冠肺炎疫情传播,现对我市与病例和感染者活动轨迹有时空伴随的人员或未按部分重点区域核酸检测要求完成核酸采样的有关人员赋“黄码”。
请“黄码”人员主动向所在社区(村)登记,遵守相关防疫规定,除高风险区、中风险区范围内人员和集中隔离或居家隔离观察期未满人员外,赋“黄码”人员凭身份证或健康码就近到核酸采样便民服务点进行一次核酸检测,结果为阴性者,自动转为“绿码”。
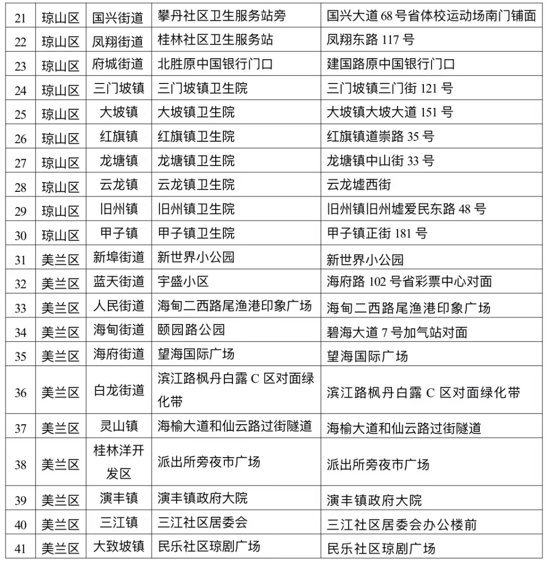
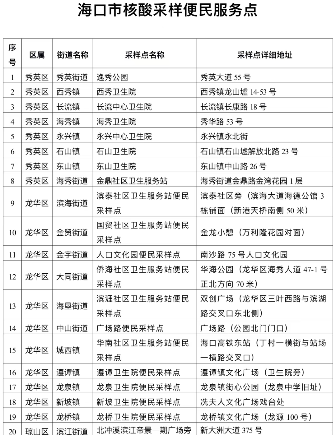
核酸检测点位
社会热点2022-07-11 13:42:25佚名

海口健康码黄码
为彻底排查潜在人群感染者,有效控制新冠肺炎疫情传播,现对我市与病例和感染者活动轨迹有时空伴随的人员或未按部分重点区域核酸检测要求完成核酸采样的有关人员赋“黄码”。
请“黄码”人员主动向所在社区(村)登记,遵守相关防疫规定,除高风险区、中风险区范围内人员和集中隔离或居家隔离观察期未满人员外,赋“黄码”人员凭身份证或健康码就近到核酸采样便民服务点进行一次核酸检测,结果为阴性者,自动转为“绿码”。
核酸检测点位