
为做好我市新冠肺炎疫情防控工作,严格落实“外防输入、内防反弹”的防控策略,有效防止疫情输入,娄底市疾病预防控制中心发布疫情防控公众健康提示:
一、对入境人员(含港澳台地区入境人员),采取“7 天集中隔离医学观察+3 天居家健康监测”管理措施。集中隔离医学观察的第 1、2、3、5、7 天,居家健康监测第 3 天各开展一次核酸检测;
二、对7天内有高风险区旅居史的人员,采取7天集中隔离医学观察,在第1、2、3、5、7 天各开展一次核酸检测;
三、对7天内有中风险区旅居史的人员,采取7天居家隔离医学观察;如不具备居家隔离医学观察条件,采取集中隔离医学观察。在第 1、4、7 天各开展一次核酸检测;
四、对尚未公布中高风险区但7天内发生社会面疫情传播或者发生疫情外溢的地区,经研判有社区传播风险的,参照中风险区入(返)娄人员实行健康管理;
五、对7天内有中高风险区所在县(市、区、旗)旅居史的人员,需持48小时内核酸检测阴性证明入(返)娄,完成3天两检(间隔24小时),并做好健康监测;
六、对有陆地边境口岸城市和7天内有本地疫情发生市(州、盟)旅居史的人员,需持 48 小时核酸检测阴性证明入(返)娄;
七、对外省入(返)娄人员,按照“愿检尽检”的原则,抵娄后尽快开展一次核酸检测;
八、入(返)娄人员须提前2天通过电话或亲友向当地社区(村)报备,并通过微信公众号湖南省居民健康卡-入湘报备-立即登记,按提示要求做好登记报备。有涉疫风险的人员要立即向社区(村)、住宿宾馆和单位报告,配合落实相关防控措施。
娄底市疾病预防控制中心
2022年7月7日
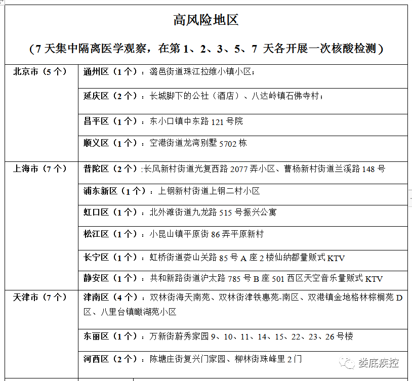
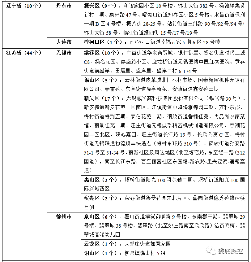
附表:
外省入(返)娄人员健康管理措施清单
(更新至7月7日)
原文链接>>>娄底市疾病预防控制中心发布最新健康提示!





