
一、减少流动
请目前尚在已划定为中风险地区或参照中风险地区管理的人员暂缓来桐返桐,密切关注当地疫情防控政策,服从当地管理服务要求,尽可能减少流动。广大市民要及时关注疫情情况,非必要不前往报告确诊病例地区。如必须前往,密切关注当地政策,务必提前向所在村(社区)或工作单位报备,并做好个人防护,返回后按要求配合落实相关管控措施。
二、主动报告
近7天内有中高风险地区旅居史的来桐返桐人员,第一时间向居住地所在村(社区)或工作单位报告。并积极配合落实核酸检测、健康监测等防控措施。如瞒报、迟报、谎报将依法追究相关责任。
三、防护到位
请广大市民朋友养成“勤洗手、常通风、少聚集、戴口罩、保持安全社交距离、用公筷”等健康行为方式,进入医疗机构、车站码头、商场超市、农贸市场、酒店宾馆等各类公共场所时要主动配合扫场所码、测温、查验行程卡、规范佩戴口罩等防控措施,外出要全程做好个人防护,尽量避免在空气密闭、人员密集场所停留。
四、接种疫苗
请符合条件但未完成全程接种和加强免疫的市民尽快完成新冠疫苗全程接种和加强免疫接种,共同构建全民免疫屏障。
桐庐县新型冠状病毒感染的
肺炎疫情防控工作指挥部办公室
2022年7月2日
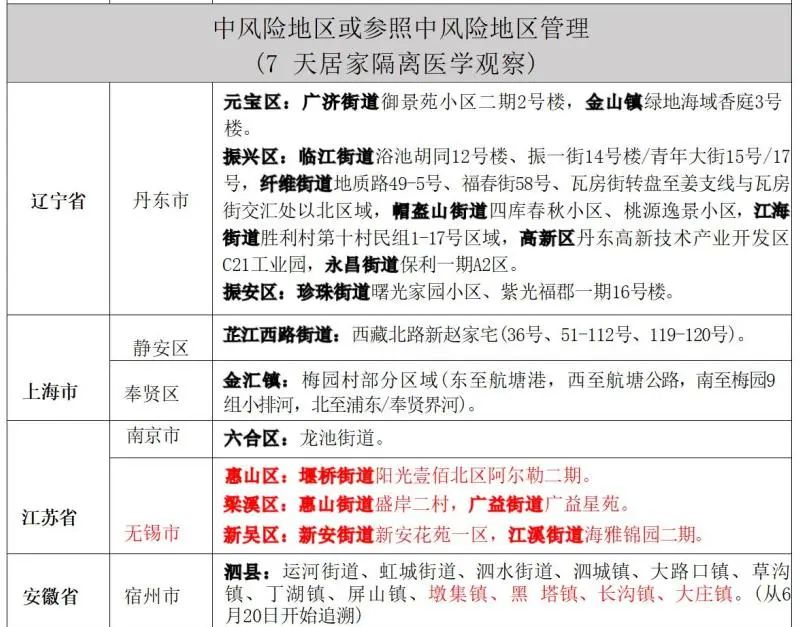
国内疫情中高风险地区划分情况
(截至2022年7月2日)







