
➤江西省疾控中心6月28日发布新冠肺炎疫情风险提示:
一、2022年6月27日,广东新增1例新冠肺炎确诊病例和4例无症状感染者、安徽新增6例无症状感染者、天津新增4例无症状感染者、辽宁新增4例无症状感染者、广西新增3例无症状感染者。6月28日江苏南京市六合区一地调整为中风险地区。截至2022年6月28日17时,全国共有高风险地区1个,中风险地区12个。
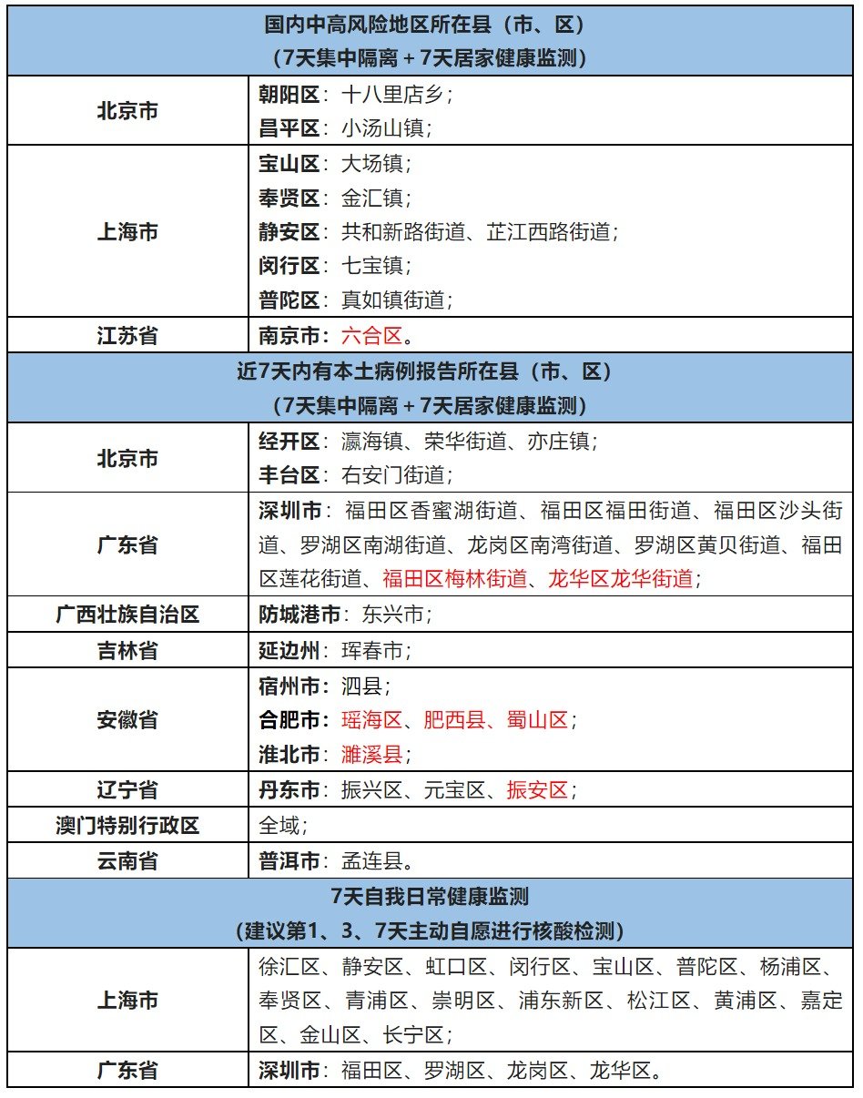
二、省外来赣返赣人员健康管理措施清单(更新至2022年6月28日)

三、为防范疫情输入,保障人民群众身体健康,请来自中高风险地区和近期有本土疫情的县(市、区)来赣返赣人员提前向属地报备,按照属地要求配合落实疫情防控措施和个人责任,避免参加聚集性活动,避免前往人员密集、人流量大、空间密闭的场所,主动开展个人健康监测,一旦出现发热、干咳、乏力、咽痛、嗅(味)觉减退、腹泻等症状,在做好个人防护前提下,及时就近到发热门诊就诊,并主动告知近期旅居史和相关人员接触史,不建议自行购买药物服用。对故意隐瞒、不按要求报备或拒不配合落实防控措施等造成疫情传播的,公安机关将依法追究其法律责任。
【相关内容拓展阅读】
☑ 江西省对返赣人员最新规定(持续更新):
,即可查看详情。





