
中山东凤镇行政服务中心预约
疫情期间,到中心办事都要提前微信预约,预约选项那么多,选择困难症都要犯了,我想办的业务到底该选哪个?
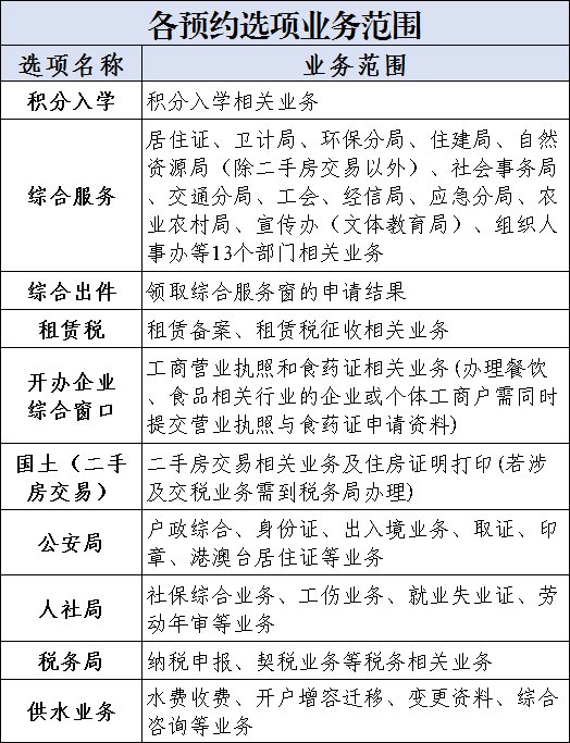
预约选项这么多,该选哪个?

“综合服务”:
可办理卫计局、环保分局、住建局、公安局(仅限居住证)、自然资源局(除二手房交易以外)、社会事务局、交通分局、工会、经信局、应急分局、农业农村局、宣传办(文体教育局)、组织人事办等13个部门相关业务。
预约有难度?
对于未拿到预约号,但确有紧急办事需求的企业、群众,部分业务可以现场办理哦!
1、居住证签注(续期)业务
3月13日起,中心在办证大厅外增设60个现场收件名额(上、下午各30个),仅受理居住证签注(续期)业务,不含居住证新办、换证业务。名额先到先得,办完即止。
2、工商业务
从4月16日起,中心将在周一至周五增派工商业务现场号。
注意:
对于前来办理以上两项业务的企业、群众,本中心将视大厅服务人数现场分批派号、分批放行,请您配合工作人员的现场指引。
行政服务中心上班时间:
可在周一至周五工作时间
(上午8:30-12:00,下午2:30-5:30)
中心咨询服务热线
0760-89998510
按照疫情防控工作要求,办事群众进入大厅必须出示“粤康码”,接受扫码及体温测量,为减少排队打卡登记时间,在进入大厅前,请提前注册并登陆“粤省事”,并在【个人中心】的【身份验证方式】选择其中的【30天免登录】,即可快速打卡。
微信预约入口:东凤镇行政服务中心公众号





