
中山三乡镇公交线路暂停营运
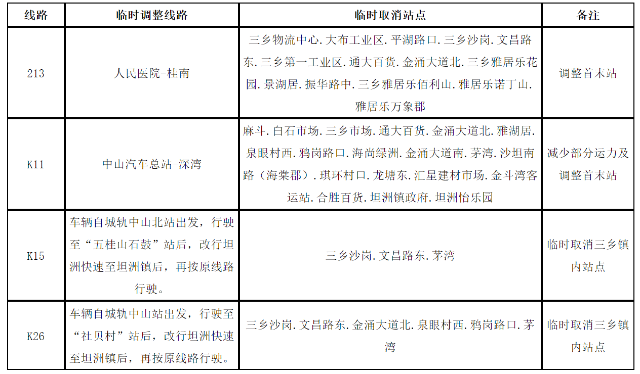
根据上级有关工作部署,因疫情防控需要,自2022年4月11日起,三乡镇公交线路暂停营运,具体安排如下:公共汽车211、215、601、603、605、606、607、609、610、611、612、613、615、688、935、998、999、K09、K995路等19条公交线路暂停营运;公共汽车213、K11、K15、K26路等4条公交线路临时调整线路首末站及减少运力(调整安排见下表)。

不便之处,敬请原谅。线路恢复时间另行通知。
具体请关注“中山公交集团”微信公众号,或拨打公交服务热线0760-87330663咨询。
特此通告
中山市公共交通运输集团有限公司
2022年4月10日





