
2021佛山三水区新春活动游玩攻略
为积极响应中央、省市“就地过年”倡议,三水将在春节期间推出“畅游新八景·留在三水过大年”主题宣传,在做好春节期间疫情防控的基础上,积极开展各种便民利民惠民文化和旅游活动。
上线时间:即日起
专题入口:微信
专题含【游玩推荐】【新春明信片】【粉丝福利】【疫情防控】及各镇街活动详情,一站式囊括镇街活动、景区活动及优惠、三水发布专属粉丝福利,还可以给远方的亲友寄出一张三水新八景电子明信片……
一、新春活动大搜罗
在【游玩推荐】,你可以看到最新的春节游玩资讯,包括相关活动、交通出行、酒店住宿等信息。
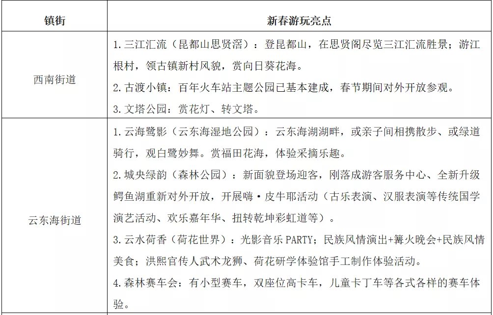
部分镇街活动:↓↓
二、电子明信片拜年:
今年春节,由于疫情防控需要,你或许没能回家团聚,或许取消了探访亲友的计划,相隔两地,但思念不减。
三水特推出“畅游新八景·我在三水给您拜年”H5给不能相见的TA寄一张电子明信片送上新春的祝福,给TA看看三水的秀丽风景!
微信获取专题【新春明信片】
选择一张三水新八景明信片、一句祝福语,输入收件人的姓名。
三、新春福利:
①送三水景区及民宿免费体验券
活动奖品:
荷花世界VIP票:20份
森林公园套票:20份
侨鑫生态园门票+酒店住宿:5份
九道谷门票+星语洞天民宿:10份
南丹山门票:20份
劲农南粤枫民宿体验券:10份
*以上礼品的使用截止日期均为2021年6月30日前。
活动入口:点击参与刮刮卡抽奖活动【微信端打开】,每人有1次抽奖机会。
PS:抽中的市民请务必填写真实姓名及电话号码,否则取消获奖机会。
领票办法:
提示中奖的市民,请于2月11日(年三十)-2月28日,到三水区文化馆门卫处领票。领取时报姓名及电话。三水区文化馆门卫处24小时有人值班。
领票地址:三水区文锋东路与健力宝南路交叉路口往西北约100米(三水文化公园)
②派发近万元宠粉红包
主题:“过大年 淼懂你”2021,三水发布新春拜年红包。
内容:三水发布向市民派发近万元现金红包。
时间:除夕夜晚8:00、10:00,分两轮派发。





