
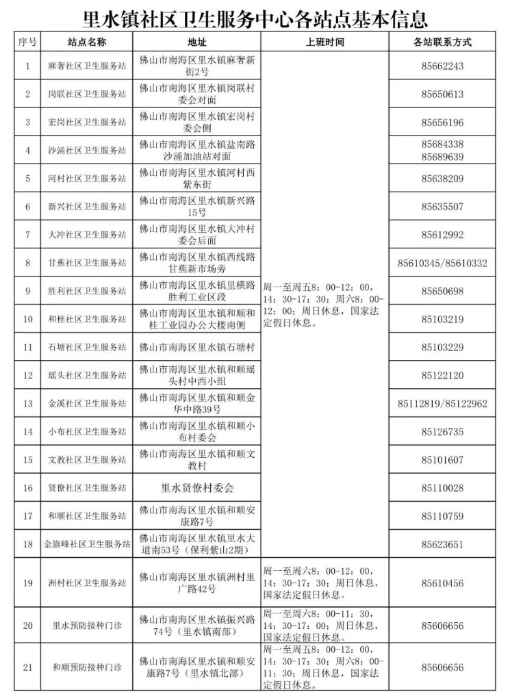
一、站点详情:
二、地址电话:
![]() | ||
| 站点 | 地址 | 电话 |
| 和顺社区卫生服务站 | 佛山市南海区里水社区卫生服务中心 | 85110795 |
| 里水预防接种门诊 | 里水镇社区卫生服务中心预防接种门诊 | 85606656 |
| 麻奢社区卫生服务站 | 里水镇麻奢社区卫生服务站 | 85662243 |
| 宏岗社区卫生服务站 | 宏岗中心东街8号 | 85656196 |
| 岗联社区卫生服务站 | 岗联社区卫生站 | 85650613 |
| 洲村社区卫生服务站 | 里水镇洲村社区卫生服务站 | 85610456 |
| 胜利社区卫生服务站 | 里水镇胜利社区卫生服务站 | 85650698 |
| 沙涌社区卫生服务站 | 里水镇沙涌社区卫生服务站(半坑路) | 85689629
相关推荐猜你喜欢大家正在看 |






