
尊敬的家长、亲爱的同学:
为积极、稳妥做好12-17岁在校学生新冠病毒疫苗接种工作,力争秋季开学前完成全程接种,尽快建立学校疫情防控免疫屏障,全力保障校园安全稳定,现根据南海区校园疫情防控专班部署,组织我校学生于星期四(8月26日)上午开展新冠疫苗第二针专场接种。具体时间段安排如下:
▣ 08:00-09:00,初一年级;
▣ 09:00-10:00,初二年级;
▣ 10:00-11:00,初三年级;
▣ 11:00-12:00,高中其他年级。
按照“应接尽接”的工作原则,请您认真阅读《接种知情书》和《接种注意事项》,下载“粤苗”APP,提前做好接种准备,并按照以上的时间自行带孩子到校接种点接种。
原则上,26号为校内开学前最后一次组织接种。按上级防疫要求,未完成接种将影响学校开学和学生返校,如有特殊禁忌症,必需医院或接种点证明,其他个人原因不接种需家长出具书面情况说明,家长学生都需签名确认。
最后,开学临近,请学生和家长减少走动,做好健康监测,配合老师做好各类行程卡、健康码等数据上报,认真填写“健康卡”,开学报到时候需查验上交。
南海执信中学
2021年8月24日
接种地点:佛山市南海区西樵镇环山大道南海执信中学
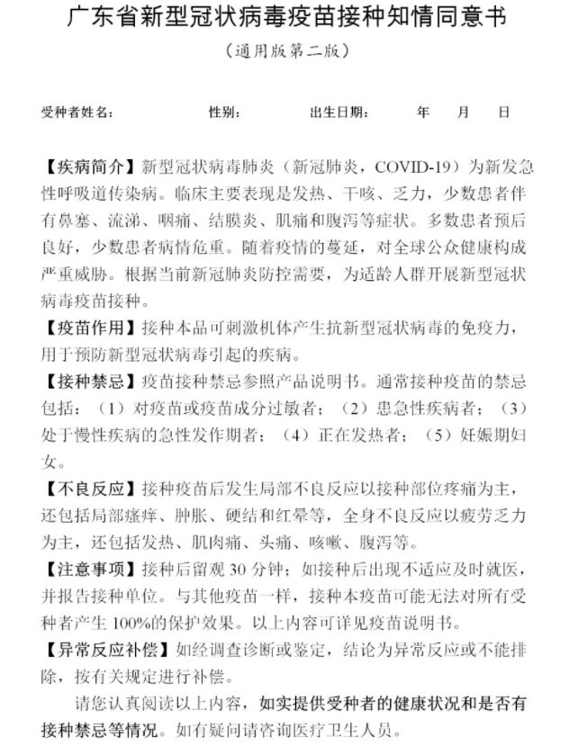
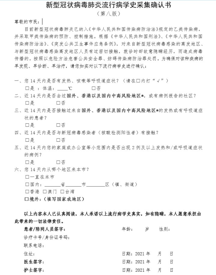
家长需现场填写接种知情书和采集确认书
接种流程:
第一步:注册APP、填写资料、确认疫苗接种申请。
第二步:校门口测温、亮码(请提前准备好)
第三步:签到,领取知情书和接种注意事项,并签名确认(茅以升大堂)
第四步:等候区
第五步:资料信息录入
第六步:疫苗接种
第七步:留观30分钟
接种注意事项:
1. 受种学生家长务必认真阅读“接种知情同意书”,有条件的可以先打印“同意书”并由家长(监护人)签名;
2.接种前,学生和家长需提前通过粤苗APP或粤健通微信小程序预先登记信息,生成接种档案信息二维码,接种时出示二维码,快速登记接种。
3.接种当天由家长(监护人)陪同,携带“同意书”和双方身份证原件或返乡证。
4.专苗专用,只对15-17岁学生接种,不接受其他人员接种;
5.近14天到过中高风险地区人员必须先上报,待上级部门同意后方可接种;
6.接种疫苗后24小时内不能进行核酸检测。
7.秋季开学前,学校将查验全体学生的新冠病毒疫苗接种证明(接种证明及健康码)。假期未按时完成新冠病毒疫苗接种的学生,返校前应按程序补种。
8.接种前穿宽松衣物,清淡饮食,注意休息,预防感冒,避免空腹、劳累。
9.不得空腹接种疫苗,接种当天上午必须吃早餐;
特别提醒:
如有以下情况者,暂缓接种,并请家长提前告知班主任。
1.对疫苗成分过敏,或以前接种同种疫苗出现过敏反应者;
2.任何原因引起的发热,导致体温≥37.3℃;
3.急性脑病、或有癫痫、惊厥或其他严重神经系统疾病者;
4.呼吸系统急性感染、支气管哮喘急性发作期、胸膜疾病急性期等患者;
5.血压经治疗后仍然≤90/60mmHg或≥160/100 mmHg者,心率≥100次/分或≤60次/分者,患有严重心血管疾病者;
6.急性泌尿系统疾病、严重肾病、糖尿病合并急性并发症,或空腹血糖≥13.9mmol/L、未控制的甲状腺功能亢进者;
7.有免疫性疾病、血液性疾病、淋巴瘤或自身免疫性疾病者;
8.恶性肿瘤患者手术前后,正在进行放疗、化疗等,器官移植状态者。
9.严重过敏性鼻炎发作期、急慢性湿疹或荨麻疹体征明显者,或伴有皮肤其他症状发作期者;
10.接种其他疫苗(含水痘疫苗)不足14天者;
11.临床医师或接种工作人员认为不合适接种者。
最后说明:
1.此次新冠疫苗接种是按照国家防疫工作统一部署,按照“应接尽接”的工作原则进行此次疫苗接种;
2.个别学生若不能前往,务必到就近的社区或医院尽快进行疫苗接种,已接种第二针的学生请将接种证明截图通过微信发给各班班主任老师。





