
中国人民银行将发行2022虎年贺岁普通纪念币一枚【央行公告】。
一、预约兑换安排:
虎年币发行1.2亿枚,面值10元,双色铜合金材质,直径27mm。
预约时间:2022年1月7日22:30开始预约。
预约数量:每人预约、兑换限额为20枚。
兑换时间:2022年1月14日至1月20日。
PS:每人最多可以代领5人。
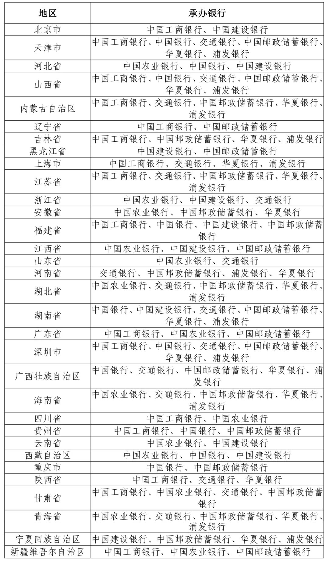
二、预约兑换银行:
广东省预约兑换银行:中国工商银行、中国农业银行、中国邮政储蓄银行。
注意:
1、预约不需要银行卡,没有银行卡也可以约。
2、每个身份证只能预约一次。
3、预约与身份证上的省份无关,人在哪里就可以在哪里预约。
三、预约银行入口:
微信,手机app和官网等渠道都可以预约,下面为大家总结了所有入口↓↓
农业银行:微信预约入口
浦发银行:微信预约入口





