
为切实做好我镇疫情防控工作,充分发挥核酸检测的“排雷兵”作用和监测预警作用,根据市、镇统一部署,6月20日,大朗镇开展新冠病毒核酸检测抽检工作,具体安排如下:
一、检测安排
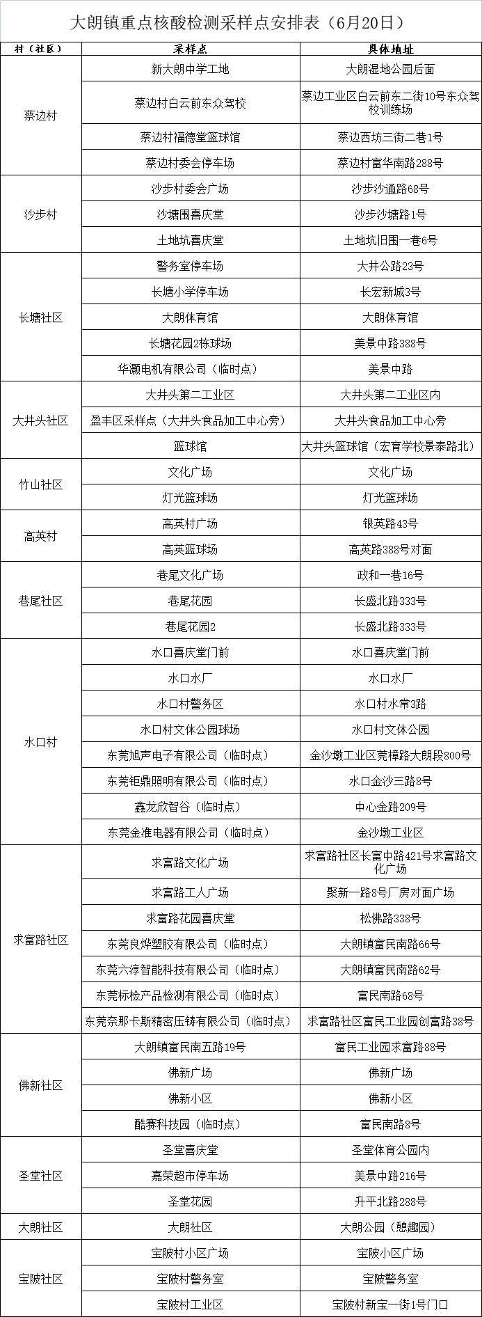
6月20日,大朗镇开展免费核酸检测的村(社区)有蔡边、沙步、长塘、大井头、竹山、高英、巷尾、水口、求富路、佛新、圣堂、大朗社区、宝陂,检测时间为12:00-20:00,采样点设置如下(具体核酸采样点会根据现场实际调整,请以村、社区通知为准):
二、检测对象
当日采样辖区内所有市民群众,尤其是莞深通勤人员及其居住的小区,重点行业、重点企业、跨境(接驳)司机及其居住点、隔离点要严格按照要求落实核酸检测,不落一户、不漏一人。
三、注意事项
1.请广大市民朋友按照辖区通知时间,有序前往所在村(社区)采样点进行核酸检测,非抽检区域的重点人群也可就近前往以上采样点检测。
2.核酸抽检期间,保留大朗体育馆(24小时)、大朗社区卫生服务中心(8:00-12:00;14:30-20:00)2个便民核酸采样点,其他便民采样点暂停服务;核酸抽检期间,大朗体育馆采样点12:00-20:00可免费进行核酸检测,其余时间段重点人群凭短信通知免费检测,其他人群自费检测。
3.粤康码为红码的市民请及时向村(社区)工作人员报告,不能前往核酸采样点。粤康码为黄码的人员,请做好个人防护,在采样点黄码通道进行核酸采样。
4. 请广大市民积极配合,提前使用粤核酸5录入身份信息生成二维码(之前生成的二维码仍可使用,无需重复生成)。听从所在村(社区)的安排前往采样点,按工作人员和标识指引有序完成核酸采样。老人、孩子可由家人代为登记。
5. 采样过程中请广大市民做好个人防护,全程正确佩戴口罩与他人保持1米以上间隔,不交谈,不聚集。
6. 具有以下情形人员不要前往核酸采样点参与核酸检测:
(1)曾在48小时内接种过新冠病毒疫苗的,请在接种48小时后再进行核酸检测。
(2)如有发热、咳嗽等不适症状的市民不能前往核酸采样点,请做好个人防护,避免乘坐公共交通工具前往就近发热门诊。
7.不参加核酸检测将会给您的生活带来诸多不便,无正当理由拒不配合、妨碍疫情防控或造成其他严重后果的,需承担相应法律责任。为了您和广大人民群众的健康安全,请大家积极配合,确保检测工作高效完成。





