6月16日西安经开区全员核酸点位(西安经开区全员核酸检测)

社会热点2022-06-16 11:33:29未知

6月16日西安经开区全员核酸点位(西安经开区全员核酸检测)

  采样时间:

  6月16日 6时至11时(集中采样)

未在规定时间内参加集中采样的市民群众可于12点前,前往就近便民及医疗机构核酸采样点进行采样。

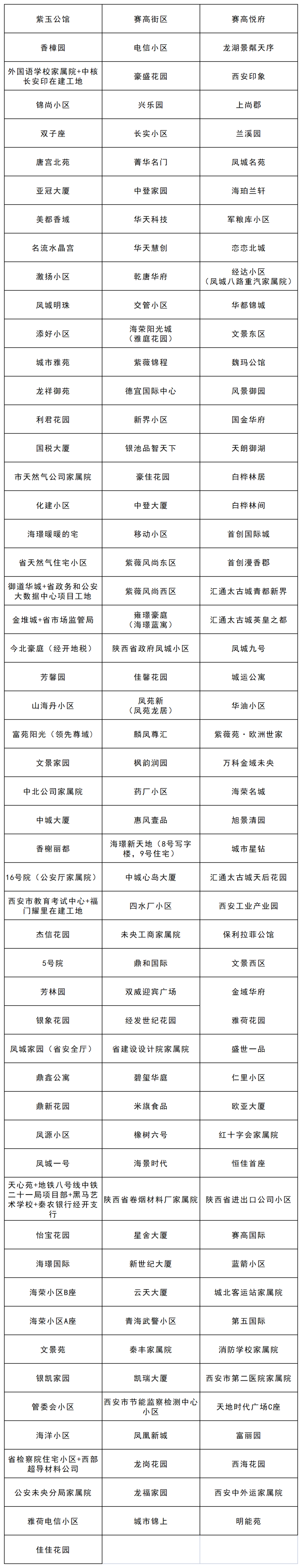
核酸检测点位:

本文标签: 核酸  时间内  医疗机构  时至  便民  

相关推荐

猜你喜欢

大家正在看