
一、哈尔滨消费券领取流程
下载云闪付app后,打开云闪付主页,把页面向下拉动
找到本地专区,点击下方【政府促消费】进入
进入政府促消费页面,选择区域,点击【立即查看】
进入消费券页面,选择消费券类型,点击【立即查看】领取即可。
二、活动方式
1)活动期间,在限额以上百货、家电通讯、家居建材企业消费时
消费者使用云闪付付款码消费,即可享受满4000元减800元、满3000元减600元、满2000元减400元、满1000元减200元、满500元减100元五档优惠,单用户一次性消费满足满减额度当即立减,每人每档级限享受一次优惠。同时,支持企业根据市场环境和商圈特点,采取让利打折、豪礼赠送、积分返利等优惠组合方式,开展形式多样、内容丰富的品牌推介、联合促销等系列展销促销活动。
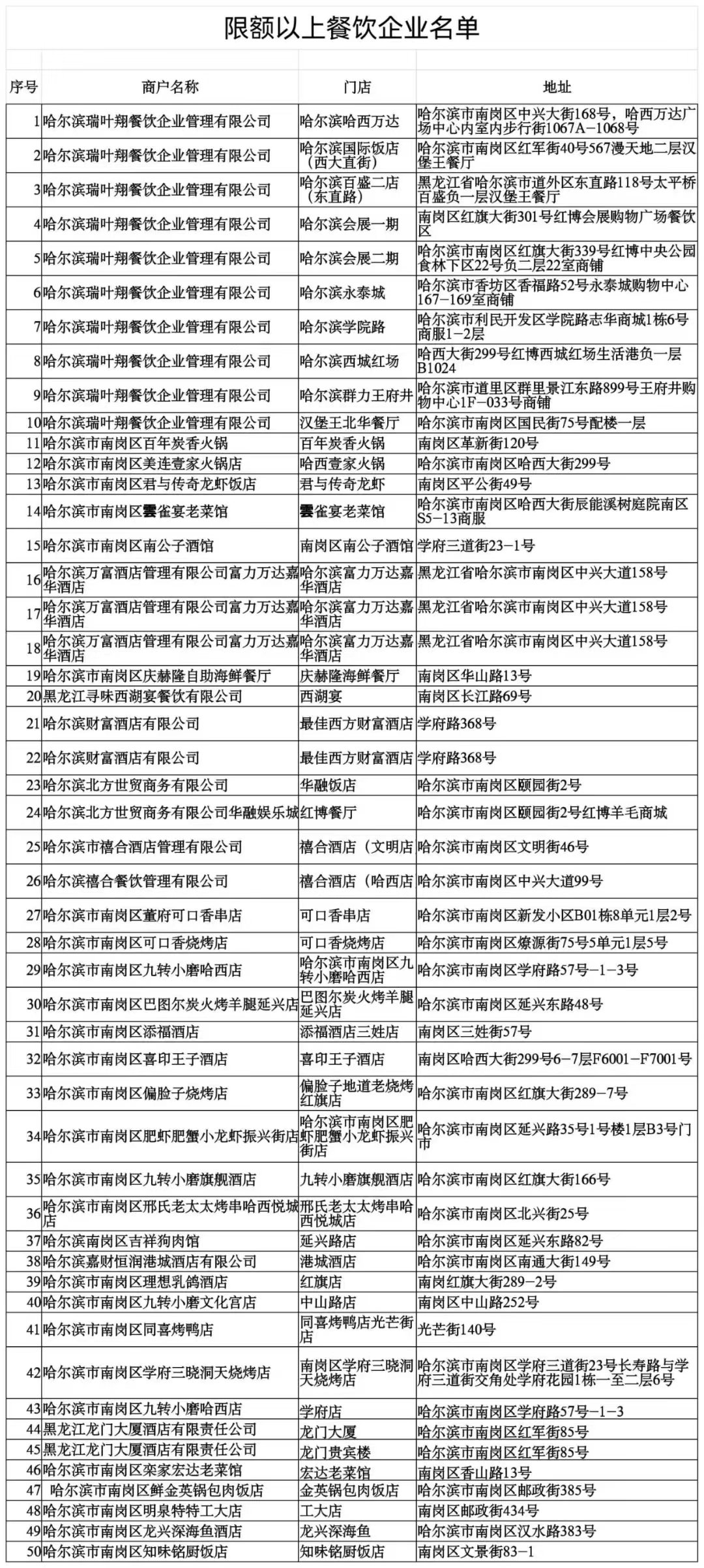
2)在限额以上餐饮企业消费时,
消费者在名单内商户使用云闪付付款码消费,单用户即可享受满500元减100元、满100元减20元二档优惠,一次性消费满足满减额度当即立减,每人每档级限享受一次优惠。
3)在限额以下零售、餐饮企业消费时,
消费者通过手机闪付,在限下指定商户消费,满500元减100元、满300元减60元、满100元减20元、满50元减10元,单用户一次性消费满足满减额度当即立减,每人每档级限享受一次优惠。
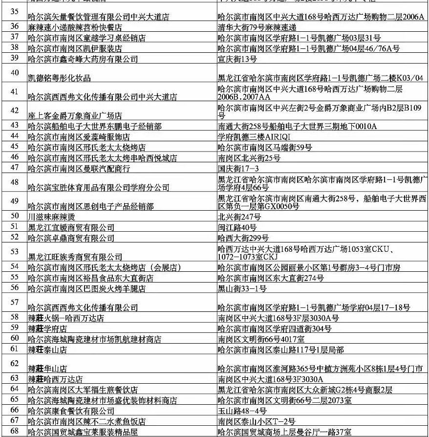
三、参与活动商户名单






