2022年端午合肥惠民菜商家有哪些

社会热点2022-05-31 14:00:14未知

2022年端午合肥惠民菜商家有哪些

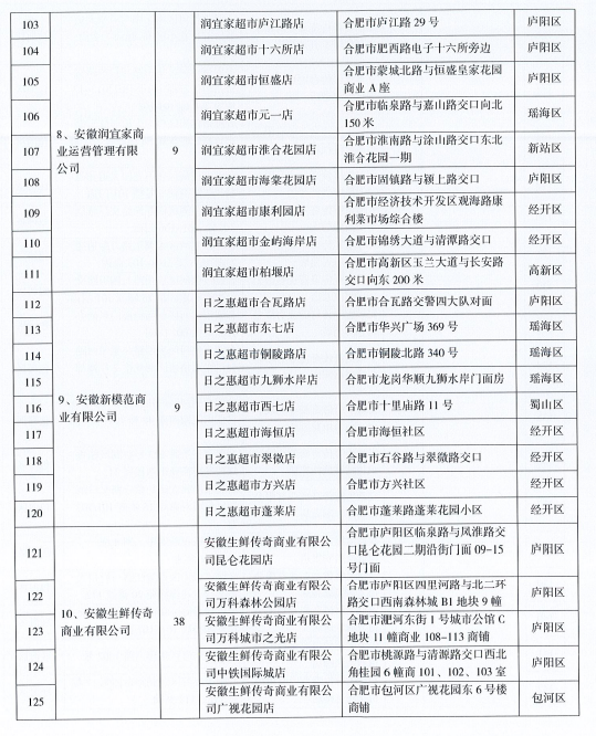
  活动期间,合肥市民可在合家福、红府、永辉、大润发、苏果等指定的21家企业180个门店内买到惠民菜。参与活动的门店将为惠民菜设置专区,方便市民购买。

  

  

  

  

  

  

  

  

本文标签: 惠民  门店  市民  合肥  可在  

相关推荐

猜你喜欢

大家正在看