
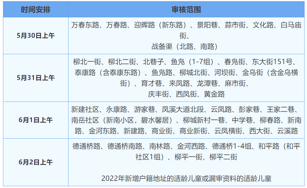
一、现场资料审核时间
5月30日-6月2日每日上午9:00—12:00
二、资料审核具体要求
父母或其他法定监护人(被委托人)1人,在规定时间内,持下列证件原件和复印件到相应审核点办理资料审核。
资料审核须提供的材料:
1.居住证明材料
(1)父(母)或其他法定监护人本人实名所属的,与户籍地址一致的房产证原件及复印件、购房合同(备案表)原件及复印件、房屋信息摘要原件(携带以上三类房产证明材料之一均可)。
(2)租住房屋(公租房、廉租房)的,提供租房合同或房屋租赁备案原件及复印件。
(3)适龄儿童与父母居住在祖辈房产处的,提供祖辈的房产证原件及复印件。
(4)集体户适龄儿童监护人须提供自己及配偶在温无房证明(个人房屋信息摘要),现居住地信息材料(租房合同或租房备案)。
(5)居住在农村自建房的,无法提供房产证明材料的请现场与审核人员进行说明。
2.户籍证件适龄儿童与父(母)或其他法定监护人同一户籍的居民户口本原件及复印件(将首页和儿童信息页复印在同一张A4纸上)。集体户适龄儿童须提供派出所出具的集体户籍证明材料或集体户口本原件及复印件。
三、资料审核注意事项
★请监护人(被委托人)规范佩戴口罩,持天府健康绿码、行程码(行程码带“﹡”的请提供48小时内的核酸检测证明),进入审核现场。
★审核点留存适龄儿童实际居住证明(房产证复印件、购房合同备案表或个人房屋信息摘要原件),适龄儿童户籍信息复印件。
★温江区本地户籍适龄儿童因身体状况或其他原因需要延缓入学的,其法定监护人通过“成都市小学招生入学服务平台”线上申请即可,无需到审核点进行现场资料审核。
★本市户籍、符合条件的随迁子女及其他符合政策入学的多子女家庭,因公办(只涉及小升初随机录取学校:温江中学实验学校、温江二中)、民办学校电脑随机录取导致多子女不能同时就读义务教育段同一学校(校区)的,家长可于5月26日-6月2日通过“成都市义务教育招生入学服务平台”相应模块进行申请,由在读子女现就读学校和区教育局进行审核。
★对“寄户”、“挂户”、“两个不一致”的适龄儿童,区教育局在现场资料审核完毕后将结合全区学位剩余情况,按“相对就近”原则,统筹安排就读学校。
★在日程安排中没有涵盖的2022年成都市温江区新增户籍地址的适龄儿童家长,请按公告要求到户籍地附近的审核点完成现场审核。
★第一阶段“网上信息采集”漏登记适龄儿童,补登记流程如下:第一步:监护人到各审核点提供适龄儿童户口本原件给审核组工作人员,由工作人员联系区教育局普教科完成适龄儿童身份证号在“成都市小学招生入学服务平台”后台的添加。第二步:监护人用适龄儿童身份证号在学生端进行注册和信息采集。第三步:监护人在各审核点对补登记学生线下完成信息审核。
四、现场资料审核点击日程安排
第一审核点
柳城街道北街社区(来凤路22号)
电话:028-82669976
第二审核点
柳城街道航天路社区(航天路76号)
电话:028-82669976
第三审核点
柳城街道新华社区(政通东路1175号)
电话:028-82669976
第四审核点
涌泉瑞泉馨城社区(五福路69号)
联系电话:028—82602186
第五审核点
公平街道便民服务中心(温泉大道一段503号)
第六审核点
公平街道惠民社区(惠民正街8号)
联系电话:028—82711495
第七审核点
天府街道综合便民服务中心(天府街西段8号)
联系电话:028—82783594
第八审核点
金马街道温泉社区(锦绣大道南段1340号)
联系电话:028—82783868
第九审核点
金马街道水沐怡境便民服务中心(盛锦街242号)
联系电话:028—82719902
第十审核点
万春镇春江路社区(天乡路一段2173号)
第十一审核点
万春镇踏水桥社区(绿园路175号)
第十二审核点
万春镇红专社区(杜鹃西路118号)
第十三审核点
和盛镇柳岸社区(和盛镇柳岸社区花邻街68号)
联系电话:028—82771552
第十四审核点
寿安镇团结桥社区(申柳路145号)
第十五审核点
寿安镇百花社区居民委员会(政星街138号)
第十六审核点
寿安镇汪家湾社区居民委员会(万安街398号)
第十七审核点
永宁街道城武社区(开金路18号)
联系电话:028—82661812





