
青岛重点物资运输车辆通行证网上办理方法:
第一步:前往“山东省交通运输厅“微信公众号;
第二步:点击底部菜单栏的“通行证”;
第三步:点击“新建申请”;
第四步:查看办理须知,勾选“我已仔细阅读并同意该协议”,点击“下一步”;
第五步:进入通行证申请页面,填报相应内容,上传证明材料,点击“保存”;
第六步:后台审核通过后,申请人可从填报司机联系方式收到发送的办理成功或驳回的短信;
第七步:进入“历史记录”,生成电子通行证。就可以啦~
社会热点2022-05-20 00:07:28未知

青岛重点物资运输车辆通行证网上办理方法:
第一步:前往“山东省交通运输厅“微信公众号;
第二步:点击底部菜单栏的“通行证”;
第三步:点击“新建申请”;
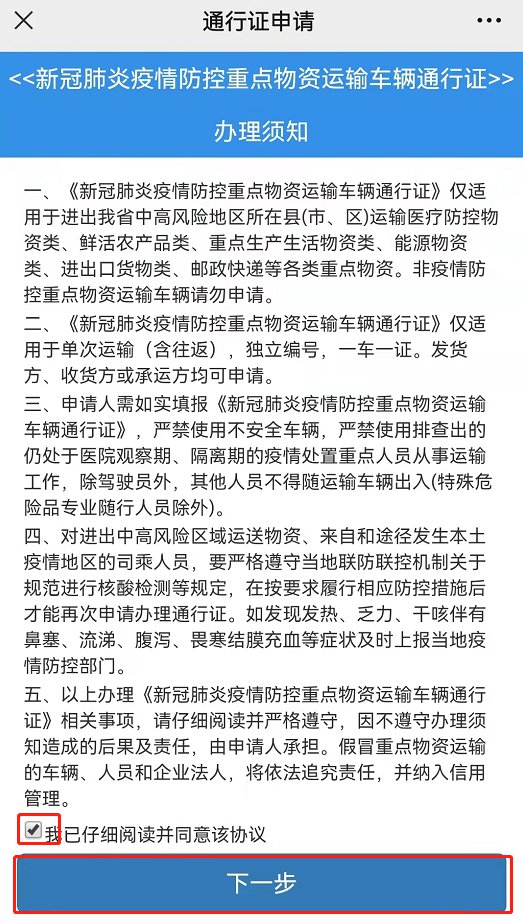
第四步:查看办理须知,勾选“我已仔细阅读并同意该协议”,点击“下一步”;
第五步:进入通行证申请页面,填报相应内容,上传证明材料,点击“保存”;
第六步:后台审核通过后,申请人可从填报司机联系方式收到发送的办理成功或驳回的短信;
第七步:进入“历史记录”,生成电子通行证。就可以啦~