
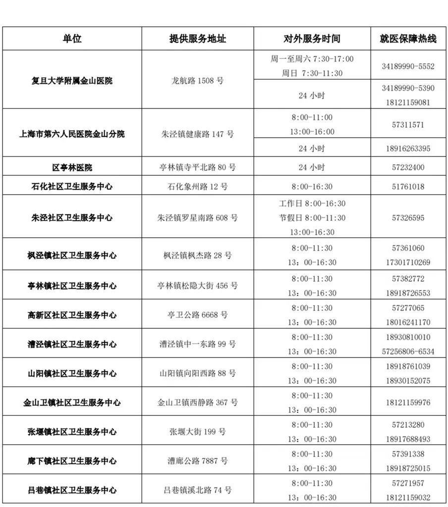
为有效保障常态化疫情防控期间广大市民就医需求,维护正常医疗秩序,引导患者合理就医,现将金山区疫情防控期间就医保障热线电话调整如下:
区疫情防控期间就医保障热线电话
★热线电话仅供本轮疫情期间使用,本轮疫情结束后,自动取消。
附:金山区部分医疗机构近期就诊提示
复旦大学附属金山医院
上海市第六人民医院金山分院
金山区亭林医院
*具体请以各医疗卫生单位微信公众号最新消息为准。
注:信息来源金山鑫健康官微
社会热点2022-05-19 13:44:01未知

为有效保障常态化疫情防控期间广大市民就医需求,维护正常医疗秩序,引导患者合理就医,现将金山区疫情防控期间就医保障热线电话调整如下:
区疫情防控期间就医保障热线电话
★热线电话仅供本轮疫情期间使用,本轮疫情结束后,自动取消。
附:金山区部分医疗机构近期就诊提示
复旦大学附属金山医院
上海市第六人民医院金山分院
金山区亭林医院
*具体请以各医疗卫生单位微信公众号最新消息为准。
注:信息来源金山鑫健康官微