
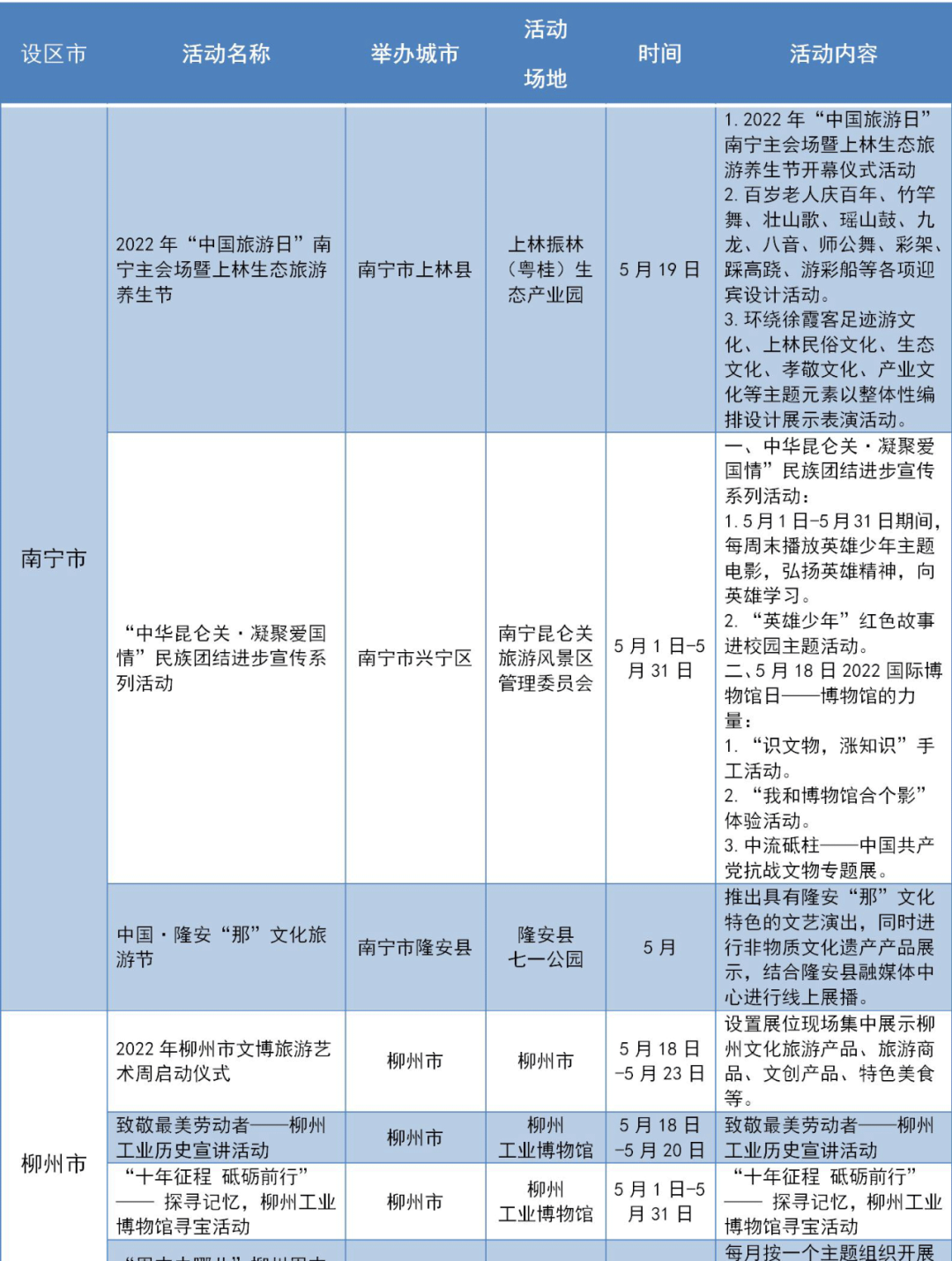
“中国旅游日”旅游惠民月活动
01、南宁市优惠措施
1.大明山景区:5月19日-5月21日,景区免门票,仅需购买景区内上下山交通票80元。
2.广西药用植物园景区:5月1日-5月31日游客购成人票可享受3.1折优惠(门市价65元,折后20元)(注:仅限景区白天营业时间8:00-18:00;老人票、学生票、儿童票不参与此次活动)。
3.南宁园博园:5月1日-5月31日租用园区中华民族传统服装的游客可凭园区开具的收据免票入园;穿着中华民族传统服装入园的成人游客给予门票优惠,即20元/人(已享受优惠票政策的老人、学生、儿童游客不在此次活动范围之内)。
4.广西龙虎山景区:5月1日-5月31日购买景区套票立减20元。
5.凤凰谷风景区:5月1日-5月31日,65岁以上老人凭证五折门票入园。
02、柳州市优惠措施
1.柳城贵泉水上乐园(至5月31日):所有游乐设施全部开放,免费停车场、免费进入充气城堡、免费进入小动物园观赏动物及饲喂动物;期间转发朋友圈可享受激情漂流,原价60元/人,优惠价50元/人,一条船限坐4人;水上乐园票20元一张,买一张送一张(限下次使用),水上乐园会员卡办理原价500元一张优惠价350一张,共30次;烧烤原价每人60元优惠价50元,套餐票原价98元,优惠价85元。
2.柳城崖山景区:门票原价60元,优惠价40元。
3.融水县老君洞景区:4月30日-5月19日,凡是穿着汉服的游客朋友可以享受免费入园体验。
4.双龙沟景区:4月30日-5月19日,门票票价128元/张,凭票畅游双龙沟景区+梦呜苗寨景区。
5. 5月19日融水县雨卜苗寨景区:
①山地越野车5折优惠 活动内容:水路,河滩往返4公里
②网红叠泉抓鱼 活动内容:水上抓鱼
③《雨卜苗韵》活动内容:篝火晚会,民族表演
6. 凤凰河御品堂温泉度假村:御品堂温泉优惠券(至6月30日) 原价169元10小时的温泉券,优惠至149元。
7.布央仙人山景区:原门票80元/人,现优惠价60元/人(含观光车)
8.柳州奇石博览园门票优惠:2022年5月1日-12月31日,外地游客可享受五折优惠,原票价50元/人,优惠后25元/人。
9.融安县仙草堂4A景区:5月1日-6月30日免门票。
10.融安县石门仙湖4A景区:5月1日-6月30日成人门票6.3折优惠80元/人(老年票、全日制学生票按原票价128元五折优惠),景区住宿优惠价200元/间。
11.君武森林公园优惠门票:门市价30元/人,优惠价10元/人。
12.泰禾国旅:5月1日-31日,原价59.9元/人游柳江刷子影视基地+荷花园,前20名报名者可以享受10元/人的优惠;5月1日-31日,柳州风情一日游:优惠10元/人。
13.拉沟五家景区:民宿9.5折 (如:民宿原价388元,优惠价368元)至5月31日。
14.香桥公园(至5月31日):景区门票:原价48元,优惠价30元
15.中渡古镇景区 古渡画舫船(至5月31日):原价60元 ,优惠价30元。
16.响水石林汽车营地 (至5月31日)。
①野奢帐篷(原价468元,优惠价388元)。
②房车营位(原价158元,优惠价128元)。
③自驾车营位(原价128元,优惠价108元)。
④帐篷营位88折(原价88元,优惠价68元)。
03、桂林市优惠措施
1.漓江景区:5月1日-5月31日,优惠活动:漓江三星船(不含餐)+送码头,门市价:245元/人,活动价:99元/人;投放渠道:抖音等新媒体平台。适用人群:桂林市民。
2.桂林两江四湖景区:5月1日-6月30日,悠然下午茶活动,原价300元/人,抢购价2.3折,69.9元/人。漓江市内游下午茶,4月25日-5月31日,门市价:800元/人;活动价:399元/人(6人起订,提前一天下单)。桂花鲟龙鱼船宴活动,4月25日-5月31日,原价800元/人,抢购价5折,399元/人。使用人群:广西户籍游客。日游漓江市内段,5月1日-6月30日,门市价:65元/人;活动价:29.9元/人(满15人开船,景区安排单层或双层船,广西户籍游客及区内大专院校师生)。
3.阳朔县漓江景区:5月1日-5月31日,杨堤码头--兴坪朝板山码头(双向、单程)船票8折(原价170元/人次,折后136元/人次) ;杨堤码头--马山码头(双向、单程)船票8折(原价95元/人次,折后76元/人次);兴坪朝板山码头--马山码头(双向、单程)8折(原价80元/人次,折后64元/人次);兴坪渔村游8折(原价60元/人次,折后48元/人次);观莲码头--林家洲(往返)门票8折(原价90元/人次,折后72元/人次);福利码头--林家洲(往返)门票8折(原价80元/人次,折后64元/人次)。备注:广西区内居民凭身份证或户口本原件享受本活动优惠(不含观光车票)。
4.七星景区:5月1日-5月31日,桂林市民溶洞探险(1成人+1学生)29.9元,只限于抖音平台上购买;外地游客享受景区门票+溶洞探险(1成人+1学生)105元,只限于抖音平台上购买。5.兴安灵渠景区:5月1日-5月31日,游客享受门票及联票8折优惠。
6.龙脊梯田景区:5月1日-5月31日,广西人持本人有效身份证件购买龙脊门票和黄洛瑶寨歌舞表演票可享受半价优惠活动,龙脊门票40元/人,黄洛歌舞表演40元/人。
7.古东景区:5月1日-5月31日,购买景区门票,赠送湖畔小火车免费乘坐;枫香唇膏或桂花手工皂DIY(二选一)原价108元/人,活动价48元/人;成品可免费走。
8.老山界龙潭江景区:5月1日-5月31日,票价优惠:散客按物价部门核定价的75%,即60元;团队按40%,即32元。
9.恭城“三庙两馆”景区:5月1日-5月31日,全国游客凭有效证件享受景区套票5折惠。
10.恭城红岩景区:5月1日-5月31日,景区免门票。
11.荔江湾景区:5月1日-5月31日,大门票45元/人,8折后36元/人。
12.资江天门山景区:5月1日-5月31日,景区大门票1元/人;罗汉面9.9元/份;资江精华游船票19.9元/人;索道往返票88元/人;适用人群:桂林居民(包含:桂林身份证、居住证、学生证、工作证);享受此优惠活动,需在抖音、快手平台下单(即:可直接在抖音搜索“桂林天门山风景区”下单)。
13.广西千家洞圣宝胜旅游开发有限公司:5月1日-5月31日,门票原价:126元,优惠期间:110元。
14.桂林龙胜温泉旅游景区:5月1日-5月31日,广西人持本人有效身份证购买龙胜温泉门票享受优惠价80元/人。
15.灌阳县莲溪庐投资有限公司:5月1日-5月31日,门票原价:55元,优惠期间:15元。
16.宝鼎景区:5月1日-5月31日,景区大门票按门市价24元7.5折优惠,优惠后18元/张。
17.恭城龙虎关景区、矮寨景区、杨溪景区、社山景区、黄岭景区:5月1日-5月31日,景区免门票。
18.恭城瑶汉养寿城:5月1日-5月31日,①三人同行瑶浴免1人(单人体验价:88元),折后59元/人;②五人行泡瑶浴免2人(单人体验价:88元),折后53元/人;③128元(套餐价)=古方瑶浴(88元)+面部蛋炙(88元);④128元(套餐价)=古方瑶浴(88元)+瑶牯熨筋部位(98元);⑤138元(套餐价)=古方瑶浴(88元)+龙脊炙(138元)。
19.五排河峡谷漂流景区:5月1日-5月31日,五排河原价236元/人,活动期间仅需700元/条船可坐7人(不含景区返程交通费)。
20.桂林甑皮岩遗址博物馆:5月1日-5月31日,未成年人门票免费;学校组织的未成年人团体参观实行预约免费讲解。
21.漓江冠岩地下河景区:5月1日-5月31日,活动期间景区岩洞门票折扣优惠,大桂林市民优惠:19.9元/人(桂林市民凭有效身份证或驾照、外地务工人员凭暂住证、高校学生凭学生证);广西居民优惠:29.9元/人(凭有效身份证件)。
22.阳朔县遇龙河景区:5月1日-5月31日,万景码头休闲竹筏游(原价35元∕人,优惠价30元∕人,每筏坐5至8人,不足5人按5人票价购买)。水厄底码头双人竹筏(原价160元∕筏,优惠价130元∕筏)。
23.如意峰景区:5月1日-5月31日,门票半价,130元人,仅限桂林市民。
24.印象·刘三姐:5月1日-5月31日,B2区门市价328元/人,OTA价格268元/人,活动期间可享门市价半价即164元/人。
25.世外桃源景区:5月1日-5月31日,门票8.4折,50元/人。
26.桂林融创海世界:5月12日-5月31日,凭以下四种有效证件之一(医生执业证书、护士执业证书、药剂师证、乡村医生执业证书)可兑换一张当日桂林融创海世界门票。注:一张门票可携带一名1.2米(不含)以下儿童。入园方式:兑换门票后于检票口出示身份证及图示相关证件(两证均需本人证件,缺一不可),工作人员核对通过后凭兑换的当日桂林融创海世界门票入园,如出现人证不符情况不予入园。
27. 山水园景区:5月1日-5月31日,门票半价,11元/人。
04、梧州市优惠措施
1.苍梧县六堡茶生态旅游景区:5月1日-5月31日免门票。
2.岑溪天龙顶山地公园景区:5月1日-5月31日,门票九折优惠,原价50元/人,优惠价45元/人(其中:5.19旅游日当天免门票(不含观光车))。
3.藤县石表山休闲旅游景区:5月1日-5月31日,门票五折优惠,原价100元/人,优惠价50元/人。
4.蒙山县天书侠谷风景区:5月1日-5月31日,所有游客可凭有效身份证件享门票半价优惠,原价50元/人,优惠价25元/人(其中:身着武侠服、汉服,可免门票)。
5.蒙山县梁羽生公园:5月18日-5月31日,所有游客可凭有效身份证件享门票半价优惠,原价30元/人,优惠价15元/人。(其中:身着武侠服、汉服,可免门票)。
6.梧州军事体育文化园景区:5月1日-5月31日,门票四折优惠,原价25元/人,优惠价10元/人。
7.龙母庙景区:5月18日-5月31日,门票28元/人,梧州市民(含三县一市)凭身份证、70岁以上老人、1.4米以下小童、持有效导游证、残疾证、现役军人证、学生证可享受免票。
05、北海市优惠措施
1.海底世界:门票原价168元/张,北海市民凭本人身份证、居住证或工作证等有效证件可享受特惠价39元/张,并可免费携带1.1米以下儿童一名。
2.海洋之窗:北海市民特惠年卡,原价168元/天的门票现仅售168元/年。购票需凭北海身份证、居住证或工作证等有效证件,其他条款详询景区。
3.金海湾红树林:(1)北海市民(含一县三区)凭有效证件享受市民门票(10元/人)送观光车票优惠;(2)广西区内游客持有效证件享门票+观光车票套票5折优惠,原门市价90元/人。
4.海丝首港:夜浪港迪票(限22:10-1:00使用)统一优惠票价:39元/人。
5.涠洲岛门票:北海市民优惠价30元/人(法定节假日除外)。
06、钦州市优惠措施
1.大芦古村文化生态旅游区:5月18日-5月20日,景区门票半价。
2.六峰山风景名胜区:5月18日-5月20日,景区门票半价。
3.五皇山景区:5月19日,免门票。
4.大朗书院景区:5月19日,免门票。
5.越州天湖:5月19日,免门票、停车费。
6.石祖禅茶园:5月19日,免门票。
7.石祖花果田园:5月19日,免门票。
8.八寨沟景区:5月19日,门票半价。
07、玉林市优惠措施
1.“乐源旅游”旗下“乐游通”优惠景区首道门票套票,69元:4个4A级景区及2个3A级景区(大容山、都峤山、容州古城、谢鲁山庄、水月岩、龙珠湖)一票通游玩。
2.“乐源旅游”旗下景区6套年卡,365日通用(大容山年卡99元,容县乐源(都峤山+容州古城)年卡120元,都峤山年卡88元,容州古城年卡68元,谢鲁山庄年卡68元,水月岩年卡68元)。
3.广西铜石岭国际旅游度假区优惠套票活动,套票A:99元(首道门票、南射击馆、云顶漂流、云顶火车、极速旱雪、云顶滑车、越野卡丁车、云顶乐园、空中漫步及步步惊心);套票B:99元(首道门票、云顶管滑、云顶滑车、玻璃卡丁车、丛林穿越、云顶乐园、彩虹滑草、山顶射击馆、玻璃栈道)。
08、贵港市优惠措施
1.5月1日—5月23日游客到西山风景区、龙潭国家森林公园、太平天国起义地址、西山泉旅游度假景区、北回归线标志公园购买门票时,15元以上(含15元)提供姓名和电话号码可领取一张面值30元优惠券;15元以下提供姓名和电话号码可领取一张面值20元优惠券,每张旅游景区门票只能领取一张优惠券,优惠券消费期限至2022年5月31日前使用有效。
2.西山风景名胜区:5月1日-5月23日,门票优惠2.5折,优惠后单价为20元/人。
3.龙潭国家森林公园:5月1日-5月23日,门票优惠2.5折,优惠后单价为5元/人。
4.太平天国金田起义地址景区:5月1日-5月23日,门票优惠2.5折,优惠后单价为5元/人。
5.西山泉旅游度假景区:5月1日-5月23日,免收停车费。
6.北回归线公园:5月1日-5月23日,门票优惠2.5折,优惠后单价为2.5元/人。
7.北帝山旅游区:5月1日-5月31日,限量年票99元/张(年卡不包含换乘车、玻璃栈道、缆车)。
8.雄森动物大世界:5月1日-5月31日,门票年卡150元/张。
9.佛子岭旅游康养度假区:5月1日-6月30日,景区首道门票优惠成人票25元/张,儿童票10元/张。
10.雄森动物大世界、北帝山旅游区和佛子岭旅游康养度假区:推出雄森动物大世界、北帝山旅游区首道门票和佛子岭旅游康养度假区水上乐园门票联票99元/人。
09、贺州市优惠措施
1.黄姚古镇、姑婆山旅游区等全市13个A级收费旅游景区执行“粤桂画廊”(贺州、桂林、肇庆)市民互游互通A级景区门票优惠。
2.富川神仙湖景区:5月1日-5月31日门票由60元/人次优惠为20元/人次。
3.富川生态高值农业科技示范园景区:5月1日-5月31日门票由50元/人次优惠为20元/人次。
4.富川神剑石景区:5月31日-12月31日省内省外3.9折,折后价30元。
5.黄姚古镇:中国旅游日(5月19日)出生的游客,凭身份证在2022年5月19日当天免景区门票。
6.西溪森林温泉度假邨、贺州温泉指定房型、故乡茶文化中心民宿享打折或特价优惠。
7.紫云景区:2022年5月5日-5月31日,紫云景区门票原价45元/人(含导服),优惠价25元/人(含导服)
8.桂江生态旅游景区:2022年5月1日-5月31日,小黄鸭原价100元/人(最大承载4人),优惠价50元/艘;游船原价100元/人,优惠价30元/人;烧烤场地体验价300元。
9.玉石林景区:中国旅游日(5月19日)当天全国游客一律享受景区首道大门票半价特惠(即28.5元/人)
10.十八水原生态旅游区:中国旅游日(5月19日)当天全国游客一律享受景区门票半价优惠(29元)
11.贺州温泉:持导游证购温泉门票,可享受五折优惠。
10、百色市优惠措施
1.2022年5月19日-5月22日活动期间,游览大王岭景区可享受门票买一送一活动(挂牌价180元)。
2.星河水上乐园门票约8.5折优惠(原价138元/人)。
3.星河湾汤泉门票8折优惠(原价98元/人)。
4.关注广西德保县骏枫文化旅游投资有限公司官方抖音账号“德保骏枫旅游”,即可享受德保矮马王国景区门票执行价6折优惠(即45元/人),活动时间2022年5月1日-5月31日。
5.浩坤湖景区:门票原价50/人元,优惠后35元/人,活动时间2022年5月1日-5月31日。
6.浩坤湖套票原价110元/人(含门票、游船、景区接驳车),优惠后80元/人,活动时间2022年5月1日-5月31日。
7.乐业大石围天坑群景区免首道门票,活动时间2022年5月1日-5月31日。
8.乐业县罗妹莲花洞景区免首道门票,活动时间2022年5月1日-5月31日。
9.乐业县布柳河仙人桥景区免首道门票,活动时间2022年5月1日-5月31日。
11、河池市优惠措施
1.5月1日至9月30日,河池本地游客凭有效证件在全市4A级旅游景区游览可享受首道门票5折以下的优惠。
2.珍珠岩风景区:全年免大门票,景点溶洞原门票市价88元/张,优惠价68元/张。玻璃桥原门票市价78元/张,优惠价58元/张。
3.罗城棉花天坑景区:开展罗城籍游客办理年卡优惠(三年内本人无限次数入景区)。
4.环江木论喀斯特生态旅游景区:5月1日-7月30日期间,优惠政策(1)入园门票享5.3折优惠(原价28元/人,折后15元/人)。优惠政策(2)景区酒店挂牌价188元/间的标准大床房、标准双人房享9折优惠,即170元/间.
5.环江牛角寨瀑布群景区:5月1日-5日31日期间,成人门票50元(原价60元),河池籍游客30元(大人小孩同价)。
6.巴马仁寿源景区:5月1日-5月20日期间,白天游览门市价3折,即30元/人(含故居参观、小吃);晚上游览门市价5折,即即84元/人(含故居参观、小吃、晚餐、晚会)。
7.大化奇美水城景区奇石馆:5月1日-5月31日期间,门票5折优惠(门市价68元,5折优惠价34元)。
8.大化七百弄国家地质公园:5月1日-5月31日期间,门票5折(原价90元,5折45元)、住宿费门市价8折。
9.天峨川洞河燕子湖景区:5月1日-9月30日,河池户籍游客凭身份证或相关证明(仅限本人使用)购买游船票可享受7折优惠活动(原价:50元/张,活动价:35元/张);关注“天峨旅投公司”微信公众号并转发景区相关宣传链接至朋友圈,可享受船票活动价30元/张(原价:50元/张);注:景区免门票,游船乘船不足5人,则按150元/艘收取。
10.罗城米椎林景区:5月1日-9月30日,推出河池籍游客免门票优惠;石围古村、天门山景区推出河池籍游客门票4折优惠。
11.都安桂合泉亲子农业教育园:5月1日-6月2日期间,推出套票一:真人CS1次+越野车1次+多人自行车1次+画画2个+动物喂养1次+停车费1辆。原价102元,活动优惠价68元。套票二:窑鸡(一个窑+一只鸡)原价220元,活动优惠价168元。套票三:窑鸡(一个窑+一只鸡)+越野车1次+真人CS1次原价280元,活动优惠价198元。
12.5月1日-5月31日期间,情人湾休闲运动公园推出皮划艇6折优惠(门市价30元,6折优惠价18元);古道休闲山庄四星级农家乐露营门市价8.8折。
13.南丹矿物温泉:5月1日-9月30日,河池本地游客凭有效身份证件享受公共浴池特价:100元/人。
14.东兰长乐宫:5月1日-9月30日,河池本地游客凭有效身份证件游览门票五折优惠90元/人,香河漂流90元/人。
12、来宾市优惠措施
1.蓬莱洲(时光岛)旅游度假区船票来宾市民价35元/张(原价50元)。
2.合山国家矿山公园:来宾市户籍居民门票优惠5折。
13、崇左市优惠措施
1.江州雨花石景区:门票半价优惠,活动时间:2022年5月1日-5月30日。
2.龙州县发现·弄岗景区:门票原价168元/人,优惠价20元/人。
3.龙州起义纪念馆、红军军部旧址、独山景区(文笔塔),活动时间:2022年5月1日-5月30日。
4.小连城景区:门票30元/人,优惠票15元/人(凭龙州本地身份证给予优惠)。
5.胡志明展馆:门票20元/人,优惠票10元/人(凭龙州本地身份证给予优惠)。
6.法国驻龙州领事馆旧址:门票35元/人,优惠票15元/人(凭龙州本地身份证给予优惠)。
7.陆荣廷旧居-业秀园:门票35元/人,优惠票15元/人(凭龙州本地身份证给予优惠)。
8.宁明派阳山森林公园:空中漂流一大一小88元/套,优惠时间:2022年5月1日-5月30日。
9.崇左大新德天跨国瀑布景区:大新县身份证居民全年享受10元/人门票优惠。
10.大新县龙宫仙境景区,门票原价150元,优惠价99元;全国导游及旅游从业人员凭相关证件免门票。活动时间2022年5月19日。
11.“5.19中国旅游日”当天,明仕壮族博物园对游客免费开放。
12.安平仙河景区:2022年中国旅游日5.19当天旅游从业人员凭导游证、导游资格证、领队证、经理资格证均可享受游船免票。
2022“中国旅游日”主题活动









