
预约承办银行于2021年1月22日22时30分至24日24时办理贺岁币预约业务。
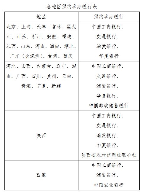
2021牛年贺岁纪念币预约银行
注:每个城市预约的银行不一样哦

预约核实期安排:
2021年1月27日至28日为预约核实期。预约核实期内,未通过核查的公众可持预约登记使用的第二代居民身份证原件,前往预约登记的预约承办银行网点办理撤销违约记录及保留兑换资格业务。具体办理流程见《中国人民银行公告》(〔2019〕第26号)。公众如代他人办理撤销违约记录及保留兑换资格业务,须提供代办人和被代办人的第二代居民身份证原件。
兑换安排:
预约承办银行于2021年1月29日至2月4日办理贺岁币兑换业务。公众可按照约定的时间,持在预约系统中登记的有效第二代居民身份证原件,前往约定的预约承办银行网点办理预约兑换业务。人民银行各分支机构可根据疫情防控要求,对当地预约兑换时间进行调整并另行公告。公众如代他人领取贺岁币,须持被代领人在预约系统中登记的有效第二代居民身份证原件办理,且被代领人数不超过5人。





