
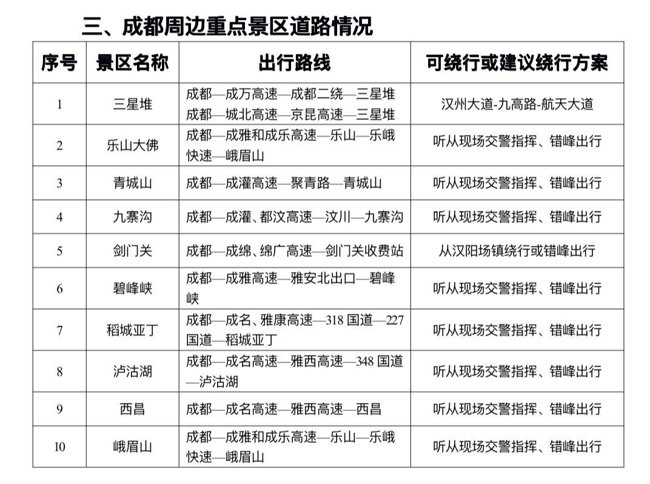
成都周边重点景区道路情况
“五一”假期期间,高速公路将实施7座以下(含七座)小型客车免费通行的政策,预计“五一”出程(4月29日至4月30日)和返程(5月4日)期间,成都绕城高速公路、环蓉放射线高速公路流量将呈高位运行;节日中段(5月1日至3日),高速公路路网流量将主要集中在G5京昆成都—西昌段、成都—广元段,G42沪蓉成都—遂宁段、G4215蓉遵成都—威远段、G0512成乐青龙—夹江段、G4218雅叶雅安—康定段,G4217蓉昌成都—汶川段,S2成巴成都—南充段等通往西昌、广元、乐山、康定、汶川、南充等旅游热点地区的热点线路,同时,云、贵、渝、陕、甘等外省方向进出川车流量也将明显增加。
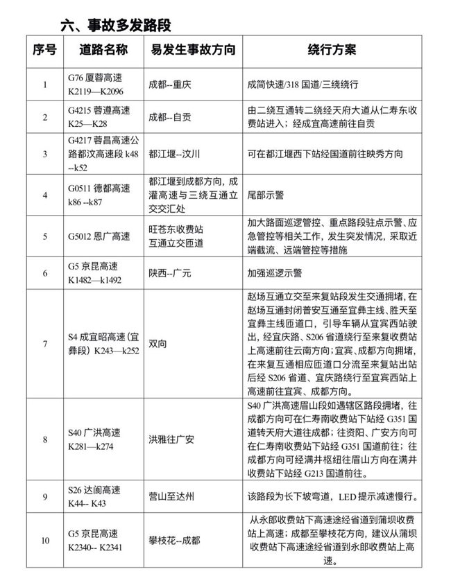
高速公路道路施工路段和绕行方案
假期期间,四川全省高速公路禁止危险货物运输车通行,暂停对运输超限超载不可解体物品车辆允许通行高速公路的意见反馈。4月29日15时至20时,4月30日8时至14时,5月3日、4日的每日12时至20时,对除鲜活农产品运输车以外的三轴(含)以上货运车辆采取临时管制、错峰通行的措施。
四川交警温馨提示:
(一)“五一”假期驾车出行,要提前检查车辆并谨慎驾驶,系好安全带,开车途中不要接打电话、发送短信微信、保持安全车速、车距。
(二)四川热点景区周边道路地质环境复杂、山区道路多,急弯陡坡多,驾驶员朋友要适当降低车速,不要随意变更车道,防范追尾、侧翻、刮擦事故,遇道路拥堵请耐心等待,不要占用应急车道。
(三)如果发生未造成人员伤亡的轻微交通事故,当事人在确保安全的原则下,拍照取证后快速撤离现场,之后可以到辖区交警部门交通事故快速处理中心进行保险理赔。涉及人员伤亡的,要立即报警,马上开启危险报警闪光灯,并在车后来车方向150米处设置三角警示牌,车内人员迅速转移到安全地带等候,确保自身安全。
(四)针对当前严峻的新冠肺炎疫情形势,外出旅游一定要佩戴口罩,加强个人防护,随时关注最新公布的全国疫情中、高风险地区名单及各地防疫政策,如非必要尽量避免前往。
(五)“五一”假期四川公安交警将加强风险防控,强化巡逻管控,严管危化品运输,做好交通组织工作,全力保障广大交通参与者的行车安全。





