
一、修文县人民医院核酸检测在线自助开单流程
1.进入修文县人民医院预约挂号系统
2.在首页的【门诊服务】板块点击【核酸检测】

3.建档:输入身份证号,进入信息填写页面,填写真实姓名、联系电话、地址、民族等信息,点击【确定】,成功建档



4.阅读新冠核酸检测须知,选择我已阅读后点击【接受】

5.选择单人检测或者10人混检,点击【确认预约】

二、修文县人民医院新冠核酸检测须知
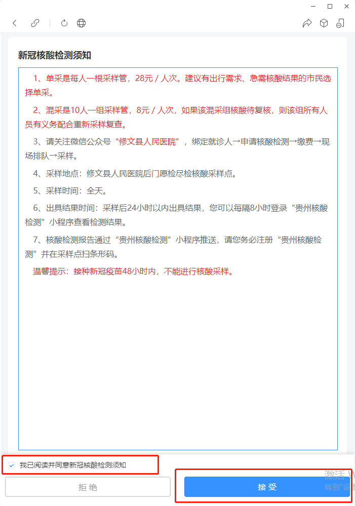
1、单采是每人一根采样管,28元/人次。建议有出行需求、急需核酸结果的市民选择单采。
2、混采是10人一组采样管,8元/人次,如果该混采组核酸待复核,则该组所有人员有义务配合重新采样复查。
3、请关注微信公众号“修文县人民医院”,绑定就诊人→申请核酸检测→缴费→现场排队→采样。
4、采样地点:白龙线气象站旁(愿检尽检人员无需再进入医院内部进行采样)。
5、采样时间:全天24小时。
6、出具结果时间:采样后24小时以内出具结果,您可以每隔8小时登录“贵州核酸检测”小程序查看检测结果。
7、核酸检测报告通过“贵州核酸检测”小程序推送,请您务必注册“贵州核酸检测”并在采样点扫条形码。
温馨提示:接种新冠疫苗48小时内,不能进行核酸采样。
三、修文县人民医院地址、愿检尽检核酸采样点位置
地址:修文县龙场街道翠屏东路42号
愿检尽检采样点:白龙线气象站旁(愿检尽检人员无需再进入医院内部进行采样)。
四、核酸检测报告查询方式
(一)电子报告
可登录“贵州健康核酸采样”“贵阳120”“贵州健康码”小程序查询报告。
(二)纸质报告
核酸检测结果出来后,可在愿检尽检采样点打印报告。
五、修文县人民医院愿检尽检核酸采样点采样人群范围
健康码和行程码正常人员(行程码标*号或健康码“黄码”人员由检测点工作人员报备龙场街道疫情指挥部后由社防组管控采样)。
六、修文县人民医院联系电话
急救电话:0851-82329120
咨询电话:0851-82329255
孕产妇急救中心:0851-82327455
危重新生儿急救中心:0851-82370956
体检中心电话:0851-82325532
七、核酸检测报告电子版获取方式
1.微信搜索国务院客户端小程序,输入姓名身份证查询核酸检测结果。
进入微信“国务院客户端”小程序
点击“核酸检测证明”版块

输入姓名、身份证号,即可查询自己的核酸检测结果

2.中国政府网网页端查询
进入中国政府网官网
点击【服务】-【便民服务】-【新冠病毒核酸/抗体检测结果查询】


实名认证后即可查询
3.微信搜索并进入“贵州核酸检测”小程序
在【个人中心】中查看核酸检测结果






