2022年横州新冠疫苗接种安排(横林新冠疫苗接种时间)

社会热点2022-05-18 06:28:26佚名

2022年横州新冠疫苗接种安排(横林新冠疫苗接种时间)

  横州市

  

  

  注意事项:

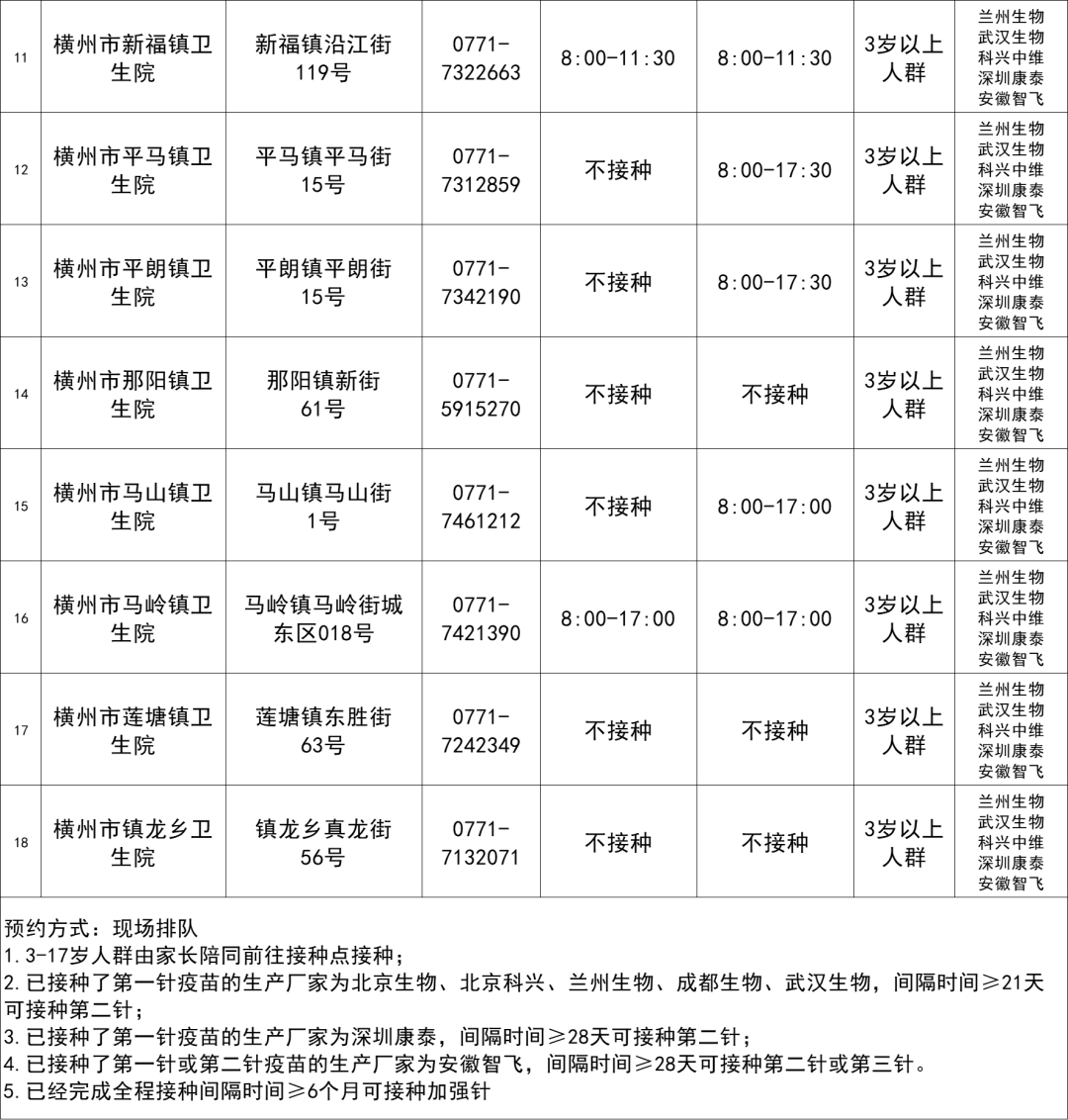
  1.3-17岁人群由家长陪同前往接种点接种;

  2.已接种了第一针疫苗的生产厂家为北京生物、北京科兴、兰州生物、成都生物、武汉生物,间隔时间≥21天可接种第二针;

  3.已接种了第一针疫苗的生产厂家为深圳康泰,间隔时间≥28天可接种第二针;

  4.已接种了第一针或第二针疫苗的生产厂家为安徽智飞,间隔时间≥28天可接种第二针或第三针;

  5.已经完成全程接种间隔时间≥6个月可接种加强针。

本文标签: 间隔时间  疫苗  生物  生产厂家  康泰  

相关推荐

猜你喜欢

大家正在看