
一、招生报名
(1)入学条件
小学:年满六周岁(2016年8月31日前,含8月31日出生)的自贡市户籍适龄儿童、需在本市就学的市外符合条件随迁子女及其他符合相关政策的适龄儿童。
初中:自贡市户籍小学毕业生、需在本市就学的市外符合条件的随迁子女及其他符合政策的小学毕业生。
(2)报名办法
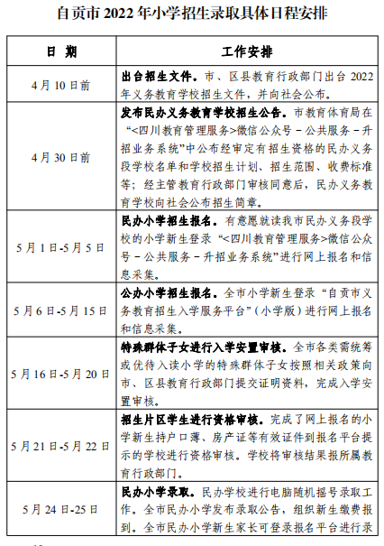
有意向就读民办义务段学校的适龄儿童少年,需在规定时间登录“<四川教育管理服务>微信公众号一公共服务–升招业务系统”进行网上报名和信息采集;选择就读公办学校的适龄儿童少年,在规定时间登录“自贡市义务教育招生入学服务平台”进行网上报名和信息采集;公、民办学校可以兼报。民办义务段学校小学毕业生如选择直升本校初中,需在省平台上报名。具体操作请关注自贡市教育和体育局官网及微信公众号信息。
二、资格审核
已选择就读公办学校并完成网上报名的适龄儿童和小学毕业生可依据平台提示信息,在规定时间携带相关资料前往指定地点(教育行政部门或学校)进行资格审核。
三、发布公告
民办义务教育学校:市教育体育局4月30日前在“<四川教育管理服务>微信公众号–公共服务–升招业务系统”中发布本市有招生资格的民办学校名单、学校招生计划、招生范围、收费标准等信息。同时,学校可向社会公布经主管教育行政部门审定的招生简章。
公办义务教育学校:教育行政部门根据辖区内公办义务教育学校报名及各类入学类型资格审核情况,确定各校招生计划、招生划片范围、学生预分配学位、学校富余学位数,并通过报名平台、教育官网、官微等向社会公布。
四、学位申请
有需要申请公办富余学位的适龄儿童少年,可在规定时间登录“自贡市义务教育招生入学服务平台”,查看义务教育公办学校富余学位并进行学位申请。自流井区、贡井区、大安区、沿滩区和高新区户籍范围内的适龄儿童少年可在五区和市直属(自贡一中、蜀光中学、自贡二十八中、解放路中学)范围内选择一所有富余学位的公办小学或初中;荣县、富顺户籍适龄儿童和小学毕业生可在本县范围内选择一所有富余学位的公办学校;市外户籍适龄儿童少年学位申请不受区域限制。
五、招生录取
(1)民办学校
小学若报名人数超过招生计划数,头行电脑随机录取;若报名人数未超过招生计划数,则直接录取全部学生。初中若申请直升人数超过招生计划数,则实行电脑随机录取;若申请直升人数少于招生计划数,则全部录取自愿直升的小学毕业生,剩余学位在申请该校的其他小学毕业生中电脑随机录取。凡被民办学校录取但未在规定时间完成缴费手续的学生,其学位不再保留,空余学位通过电脑摇号递补录取。未被民办学校录取的适龄儿童少年可参与公办学校录取。如已被民办学校按程序录取并完成缴费但不愿就读的,将由户籍或暂住地教育行政部门按照“统筹安置、相对就近”原则安排到公办学校就读。
(2)公办学校
由教育行政部门依据招生划片区域,原则上按照“两证一致”(适龄儿童少年与父母或法定监护人户籍一致、户籍与房产一致且均在划片范围内)、指定性特殊群体安置、统筹性特殊群体安置依次进行录取,录取后仍有剩余学位,则通过电脑摇号方式在申请该校学位的适龄儿童少年中录取,具体实施办法由市、县(区)教育行政部门根据实际情况制定。
现役军人和烈士子女,公安英烈、因公牺牲伤残公安民警和因公牺牲病故军人子女,消防救援人员子女、高层次引进人才子女、疫情防控一线医务人员子女等(统称“指定性特殊群体”)经市教育体育局审核后按照相关政策安排入学。符合政策的进城务工经商和返乡农民工子女、随迁子女、动迁户子女、川南四市义务教育异地就学人口及其他流动人口子女(统称“统筹性特殊群体”)由流入地或暂住地教育行政部门统筹安排入学。各类特殊群体子女入学需按政策提交证明材料。
六、公布结果
各级教育行政部门在录取完成后应通过“<四川教育管理服务>微信公众号–公共服务–升招业务系统”或“自贡市义务教育招生入学服务平台”公布录取结果.学生本人或监护人可登录报名平台查询录取结果.
七、组织报到
市、县(区)教育行政部门要指导学校按照全市义务教育学校招生录取日程安排有序组织新生报到注册。









