
为做好领取社保待遇资格认证工作,现就有关事项通告如下:
全面停止使用“老来”APP认证服务
因技术原因,全面停止使用“老来”APP进行领取社会保险待遇资格认证。
暂时停止使用“银社一体化”认证服务
因系统升级,“社银一体化”领取社会保险待遇认证服务暂时停止使用,恢复时间另行通知。
以下个人自助认证服务正常使用
(一)“广西人社”手机APP。通过智能手机应用市场搜索“广西人社”或登录广西壮族自治区人力资源和社会保障厅网站(rst.gxzf.gov.cn)查看右侧快捷引导栏扫码下载安装、进行认证,认证流程图详见附件1。
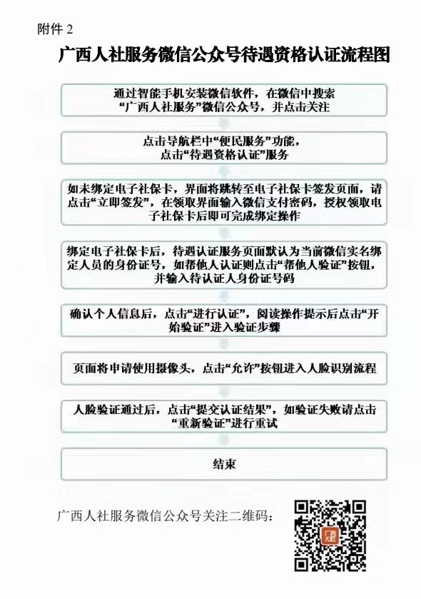
(二)“广西人社服务”微信公众号。搜索关注“广西人社服务”微信公众号,在导航栏点击“便民服务—待遇资格认证”,认证流程图详见附件2。
(三)“掌上12333”手机 APP。通过智能手机应用市场搜索“掌上12333”下载安装、进行认证。
(四)电子社保卡。通过各种渠道注册的电子社保卡登录均可进行认证。
(五)国家社会保险公共服务平台。登陆http://si.12333.gov.cn进行认证。
(六)自助服务终端。通过全区各级社保经办机构、人力资源社会保障村级平台自助服务终端进行认证。
(七)“中国领事”手机APP。下载安装“中国领事”手机APP,首次使用需线上填写申请信息,包括申请人国内公民身份证号码、国内养老金发放地护照号等信息,并通过人脸识别方式认证。
其他注意事项
(一)根据有关政策规定,领取机关事业养老保险、企业养老保险、城乡居民养老保险、失业保险、工伤保险长期待遇人员一个年度需认证1次,领取供养直系亲属救济费(抚恤金)人员6个月需认证1次。请及时进行认证,逾期未认证的将按规定停发待遇,认证通过后再续发、补发。
(二)认证过程中遇有问题,请拨打咨询电话:6822182(企业养老)、6822560(机关养老)、6819266(城乡居民养老)、6818950(工伤、失业)
广西人社APP待遇资格认证的具体流程
❶ 打开并登录广西人社app,在“首页”上方找到“待遇认证”按钮,点击进入生存认证主页,点击“待遇资格认证”。
❷ 在认证界面的文本输入框中输入身份证号码(默认为注册人身份证号,如帮他人认证则输入待认证人身份证号),系统将自动查询该参保人的“待遇资格认证信息”,确认个人信息后,点击“开始认证”按钮进入认证流程。
❸ 根据系统提示,选择“前置摄像头”或“后置摄像头”,点击“开始” 进入人脸识别页面,然后根据系统界面提示完成“人脸识别认证”即可。
➍根据系统提示,选择“前置摄像头”或“后置摄像头”,点击“开始”(如果手机出现权限警告,请点击“始终允许”) 进入人脸识别页面,然后根据系统界面提示完成“人脸识别认证”,开始待遇认证。
➎出现“验证成功”字样表示待遇资格认证通过。认证成功后会收到短信提醒。
➏可在资格认证界面点击“认证历史”查看历史资格认证记录。





